EasyManua.ls Logo

Matrox Solios eV-CL - Page 43

Matrox Solios eV-CL
120 pages
Print Icon
To Next Page IconTo Next Page
To Next Page IconTo Next Page
To Previous Page IconTo Previous Page
To Previous Page IconTo Previous Page
Loading...
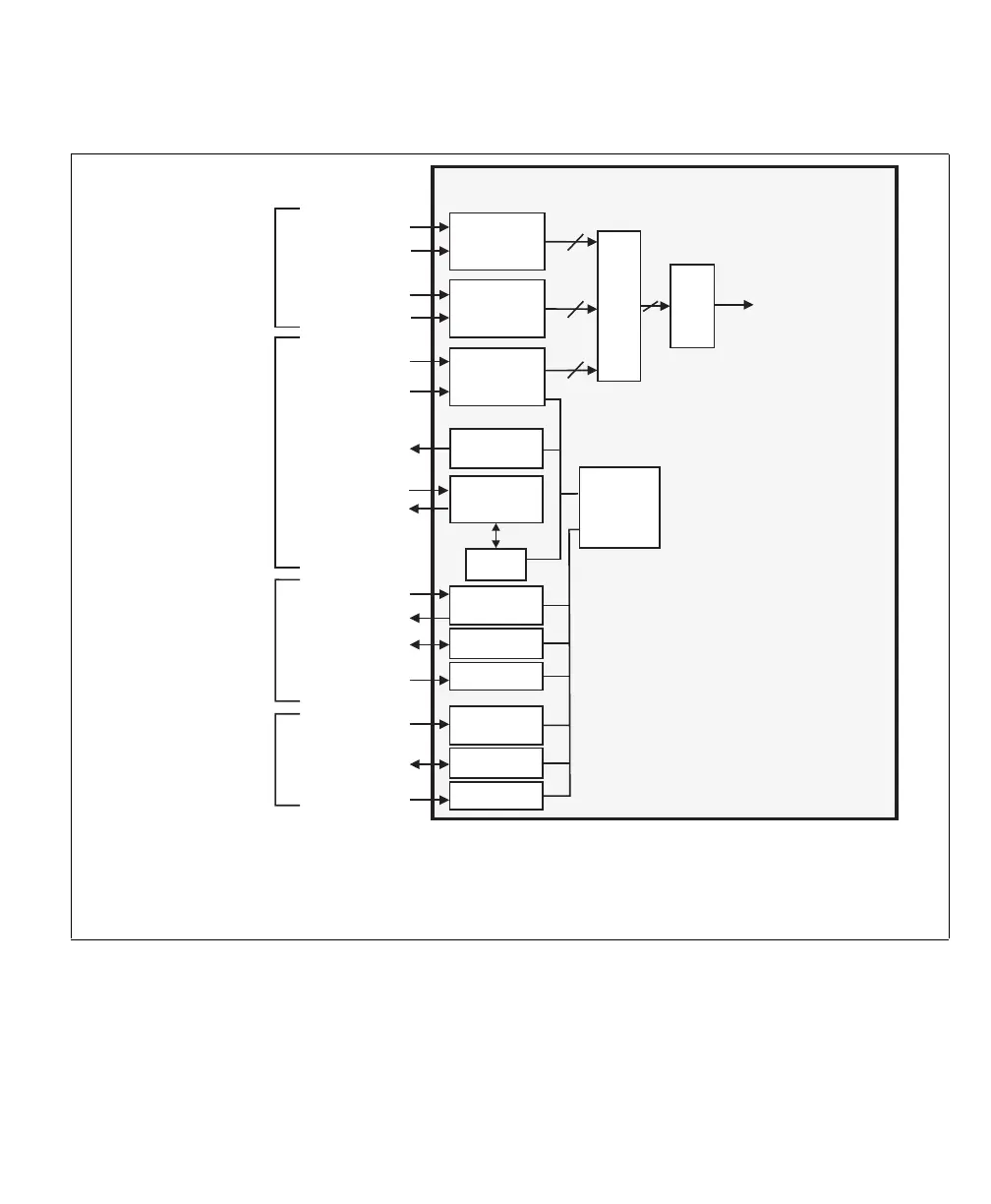
Matrox Solios eV-CL acquisition section 43
PSG #0
Camera Link
Connector 0
(mini HDR-26)
ChannelLink
Receiver #1
Clock
Data (24)
& Syncs (4)*
SerTFG
SerTC
Camera Link
connector 1
(mini HDR-26)
24
UART
LVDS
transceivers
OptoAux (2)
External Auxiliary
I/O connector 0
(DBHD-15)
TTL buffers
Aux In (2)
Aux Out (1)
Optocoupler
Aux I/Os (3)
External Auxiliary
I/O connector 1
(DBHD-15 or DB-9)**
LVDS
transceivers
OptoAux (2)
TTL buffers
Aux In (2)
Optocoupler
Aux I/Os (1)
Cam Ctrl (4)
LVDS
drivers
LVDS driver
& receiver
LUTs
64
ChannelLink
Receiver #2
Clock
Data (28)*
28
ChannelLink
Receiver #3
Clock
Data (28)*
28
Demultiplexer
On a separate bracket. Note that on a DB-9 connector, not all depicted
signals are used.
28 bits serialized across 4 LVDS pairs. In single-Medium mode,
ChannelLink Receiver #2 can only receive 24 bits of data and
ChannelLink Receiver #3 is not used.
*
**
Video to
PCI-X
Bridge
Acquisition section of
Matrox Solios eV-CLF

Table of Contents

Related product manuals