EasyManua.ls Logo

Microsemi SyncServer S350 - Configuring LAN1

Microsemi SyncServer S350
210 pages
Print Icon
To Next Page IconTo Next Page
To Next Page IconTo Next Page
To Previous Page IconTo Previous Page
To Previous Page IconTo Previous Page
Loading...
Tasks
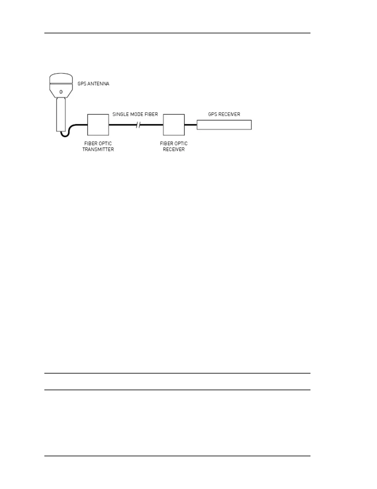
addition, fiber optics provide several other significant network advantages, including sim-
plified network design, and immunity from EMI/RFI and lightning.
Fiber optic connections
Lightning Arrestor: In-line lightning arrestors are mounted on a low impedance ground
between the antenna and the point where the cable enters the building. They require no addi-
tional power or wiring except the ground lead.
For more information about any of the options described above, please contact Microsemi
Customer Assistance (on page 5).
ConfiguringLAN1
During installation, the user configures LAN1 to gain access to the web interface. After log-
ging in to the web interface, the user can configure the remaining ports on the NETWORK - Eth-
ernet page.
The factory default settings for the LAN1 network port are as follows:
n IP Address:192.168.0.100
n Mask: 255.255.255.0
n Gateway: 0.0.0.0
Configure new network settings using the keypad on the front panel:
1.
Press the MENU button on the front panel.
2.
Using the number buttons, select 1) LAN1, then 1) Config, and configure the port as
needed.
3.
Check the new LAN1 settings by pressing the STATUS button repeatedly until "LAN1
STATUS" is shown.
Note: Using the keypad/display interface to configure LAN1, erases the previous settings for
all of the network ports.
Also see MENU Button (on page 104).
Page 148..........................................................................997-01520-02 Rev. F1

Table of Contents

Related product manuals