EasyManua.ls Logo

Miller FieldPro Remote CE - Section 8 − Electrical Diagram

Miller FieldPro Remote CE
56 pages
Print Icon
To Next Page IconTo Next Page
To Next Page IconTo Next Page
To Previous Page IconTo Previous Page
To Previous Page IconTo Previous Page
Loading...
OM-263 657 Page 38
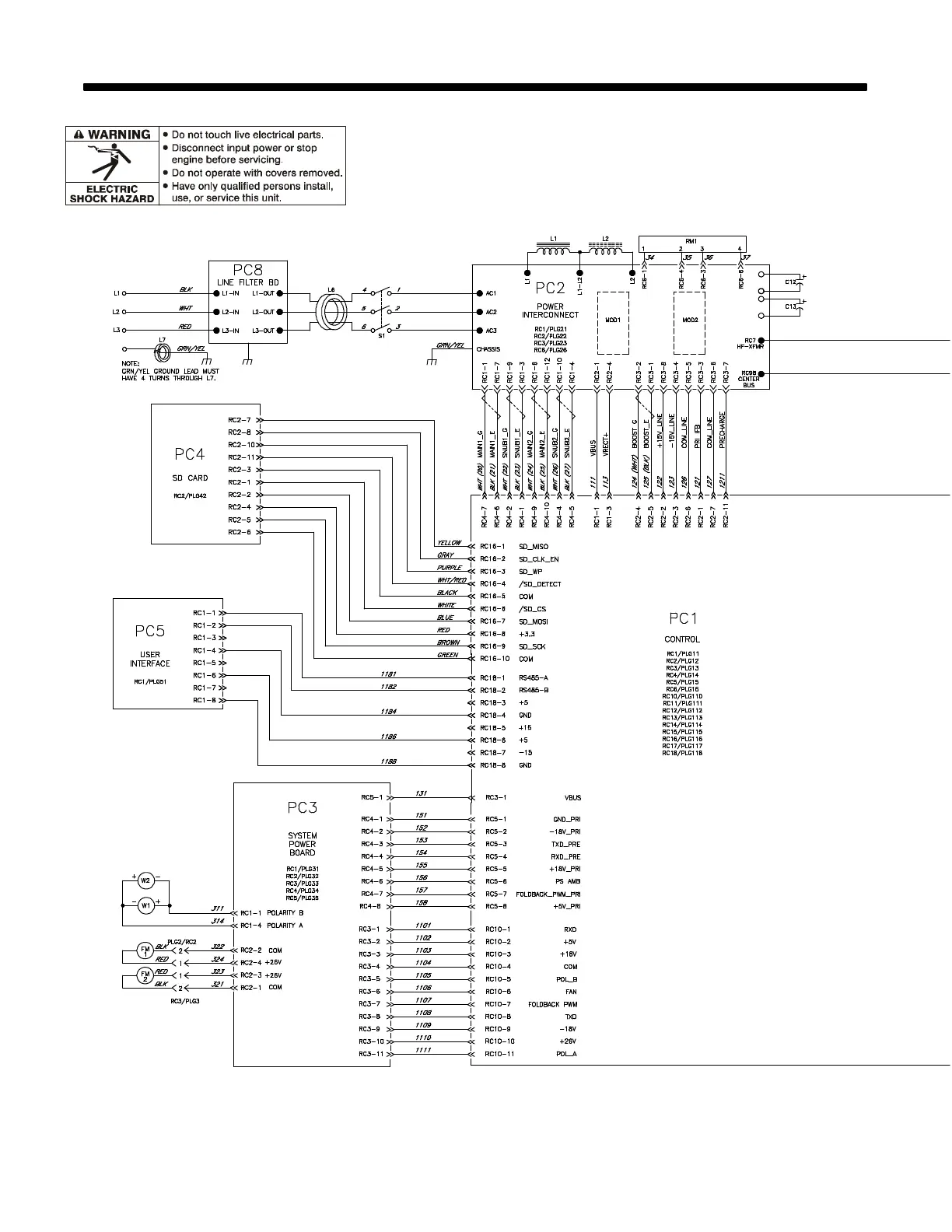
SECTION 8 ELECTRICAL DIAGRAM
Figure 8-1. Welding Power Source Circuit Diagram

Table of Contents

Related product manuals