EasyManua.ls Logo

Mitsubishi Electric MELSEC-FX3S Series - Connection of Special Function Blocks

Mitsubishi Electric MELSEC-FX3S Series
532 pages
To Next Page IconTo Next Page
To Next Page IconTo Next Page
To Previous Page IconTo Previous Page
To Previous Page IconTo Previous Page
Loading...
A-20
3 System Configuration Drawings of Analog Products
3.3 FX3GC Series PLC
FX
3S
/FX
3G
/FX
3GC
/FX
3U
/FX
3UC
PLC User's Manual - Analog Control Edition
Common Items
3.3.2 Connection of special function blocks
For a detailed description of special function block connectability and system configuration:
Refer to the FX
3GC Series User's Manual - Hardware Edition.
Use the FX
3UC-1PS-5V (extension power supply unit) if the capacity of the 5 V DC power supply unit
incorporated in the FX
3GC Series PLC is deteriorated.
Refer to the FX
3GC Series User's Manual - Hardware Edition.
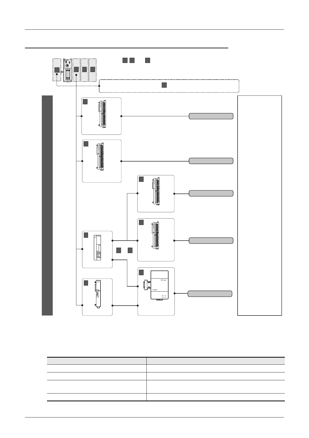
The analog special function blocks shown in the table below can be connected to the FX
3GC Series PLC:
FX Series Type
Analog special function blocks for the FX3U FX3U-4AD, FX3U-4DA, FX3U-4LC
Analog special function blocks for the FX
3UC FX3UC-4AD
Analog special function blocks for the FX
2N
FX2N-8AD, FX2N-4AD, FX2N-2AD, FX2N-4DA, FX2N-2DA,
FX
2N-5A, FX2N-4AD-PT, FX2N-4AD-TC, FX2N-2LC
Analog special function blocks for the FX
2NC FX2NC-4AD, FX2NC-4DA
C1
A
D
C2
Up to 8 special function blocks can be connected.
C
represent the connecting positions.
(For a detailed description of installation, refer to the
FX
3GC
Series User’s Manual - Hardware Edition.)
A
and,,
C1
FX
3UC
-4AD
D
FX
3UC
-1PS-5V
Analog input
Flowmeter
Pressure sensor
Signal converter, etc.
Analog output
Inverter, etc.
Temperature sensor
input
Thermocouple
Platinum resistance
thermometer
sensor (Pt100)
European terminal block
C1
Special function
block for FX
2NC
European terminal block
C1
FX
3UC
-4AD
European terminal block
To connect the special adapters , refer to Subsection 3.3.1.
C1
Special function
block for FX
2NC
European terminal block
Special function
block for
FX
3U
/FX
2N
Terminal block
D
FX
2NC
-CNV-IF
C1 C2
or
D
C2
A
FX
3GC
Series PLC

Table of Contents

Related product manuals