EasyManua.ls Logo

Nibe F2040 - Page 74

Nibe F2040
116 pages
Print Icon
To Next Page IconTo Next Page
To Next Page IconTo Next Page
To Previous Page IconTo Previous Page
To Previous Page IconTo Previous Page
Loading...
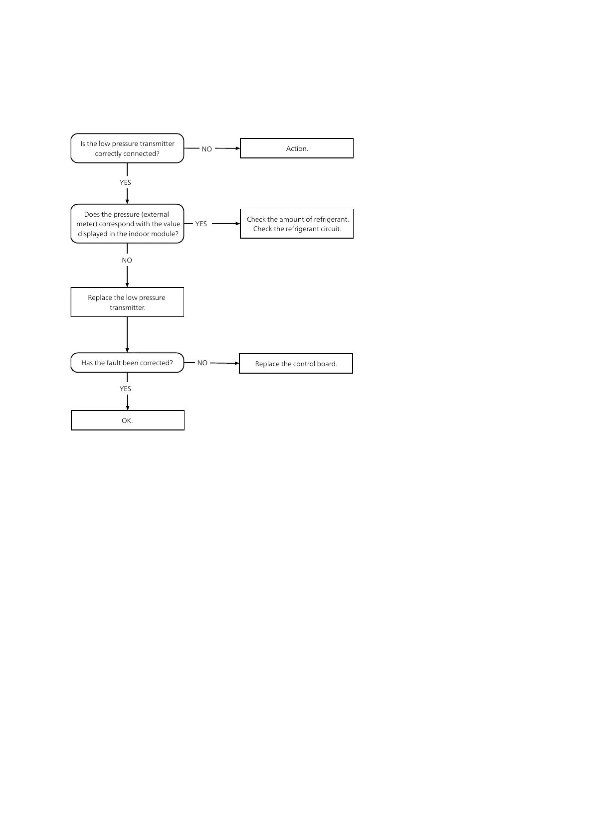
281 Sensor fault LPT
Is the low pressure transmitter
correctly connected?
YES
NO
Replace the low pressure
transmitter.
Has the fault been corrected?
Action.
Check the amount of refrigerant.
Check the refrigerant circuit.
Does the pressure (external
meter) correspond with the value
displayed in the indoor module?
NO
YES
Replace the control board.
NO
YES
OK.
NIBE™ F2040Chapter 6 | Troubleshooting72

Table of Contents

Other manuals for Nibe F2040

Related product manuals