EasyManua.ls Logo

Nilfisk-Advance SC6500 45C - Scrub System, Cylindrical; Cylindrical Scrub System Wiring Diagram

Nilfisk-Advance SC6500 45C
213 pages
Print Icon
To Next Page IconTo Next Page
To Next Page IconTo Next Page
To Previous Page IconTo Previous Page
To Previous Page IconTo Previous Page
Loading...
Scrub System, Cylindrical 103Service Manual – SC6500
Scrub System, Cylindrical
Functional Description
Overview
The SC6500 cylindrical scrub deck models use two cylindrical brushes that counter-rotate to sweep up light
debris into a removable hopper, and scrub at the same time. The two scrub brushes are powered on opposing
ends by 1-1/2 HP permanent-magnet motors and drive belts.
The scrub deck actuator raises and lowers the scrub deck, and automatically adjusts the deck height while
scrubbing to maintain the desired scrub pressure.
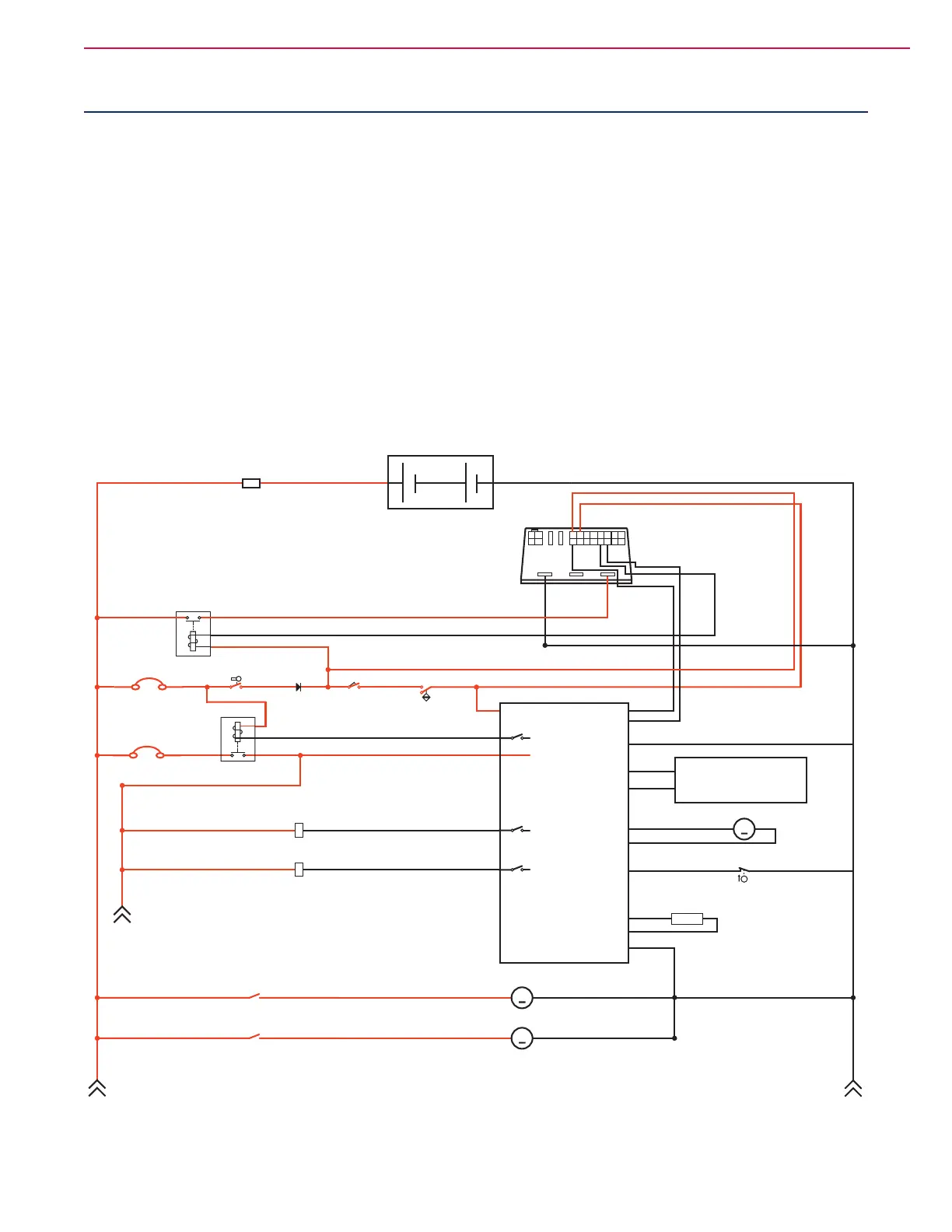
Cylindrical Scrub System Wiring Diagram
A2 Control
Board
Assembly
A3
Switch/Display
Panel Assembly
Fuse, 250 A
36V Battery
A1
Speed
Controller
Motion
8
B-
B+
F4
K7
F1
S1
S2
S3
D1
Key Switch Seat Switch
Battery Interlock Switch
(for roll-out Battery)
Diode
F2
Circuit Breaker, 15 Amp
Circuit Breaker, 3 Amp
K5
4
3
16
15
Direction
Battery Ground
CAN H
CAN L
S5
Solution Empty Switch
(closes when empty)
B+
B+
B-
Bat -
Bat -
Bat +
Bat -
+
-
K2
Right Brush Contactor
K3
Center Brush Contactor
M9
M10
Right Brush Motor
M
Left Brush Motor
M
-
+
-
+
K2
12
Right Brush Contactor
K3
12
Left Brush Contactor
RED BLK
Brush Actuator
M2
R2
12
10K Ohm for 40" Cyl.
40K Ohm for 45" & 48" Cyl.
Scrub Deck Sensing Resistor
M
BRN
J2-2

Table of Contents

Related product manuals