EasyManua.ls Logo

NXP Semiconductors MPC5777C - Page 33

NXP Semiconductors MPC5777C
60 pages
To Next Page IconTo Next Page
To Next Page IconTo Next Page
To Previous Page IconTo Previous Page
To Previous Page IconTo Previous Page
Loading...
Board Interface Connector
MPC5777C EVB User Guide, Rev. 1
33 NXP Semiconductors
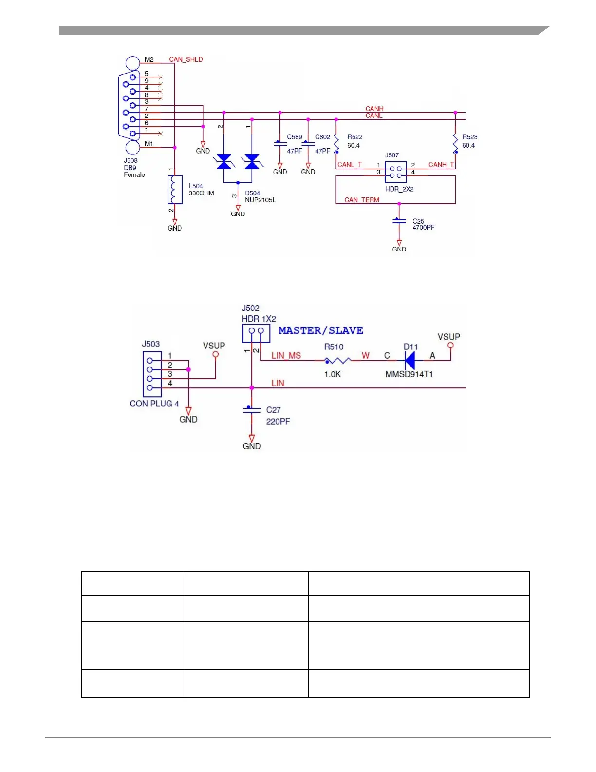
Figure 22: PowerSBC CAN Bus Circuit1
The connections of the J503 (LIN) from PowerSBC are detailed in Figure 23.
Figure 23: PowerSBC LIN Interface
The connection of CAN and LIN interface from Power SBC to MCU has to be enabled by respective
jumper as described in Table .
Table 21:
PowerSBC CAN & LIN jumper selection
Jumper
Description
Jumper Setting (* - Default)
J502
LIN Master/Slave Selection
1-2: Master Mode*
Open: Slave Mode
J506
CAN/LIN Selection
SBC/ Mother Board
2-3, 5-6 : Select CAN from Mother Board*
8-9, 11-12: Select LIN from Mother Board*
1-2, 4-5 : Select CAN from PowerSBC
7-8, 10-11: Select LIN from PowerSBC
J507
CAN Termination
1-3: Enable CANL Termination*
2-4: Enable CANH Termination*

Table of Contents

Other manuals for NXP Semiconductors MPC5777C

Related product manuals