EasyManua.ls Logo

Pace PAI - FIGURE 127 - Gas Furnace Condensate Drain Trap; TABLE 7 - TSP and Drain Trap

Pace PAI
108 pages
Print Icon
To Next Page IconTo Next Page
To Next Page IconTo Next Page
To Previous Page IconTo Previous Page
To Previous Page IconTo Previous Page
Loading...
SECTION 3 - HANDLING, STORAGE, AND INSTALLATIONPACE Installation & Assembly Manual
Issue Date: 07/03/2018
76
Form PA102.20-N1
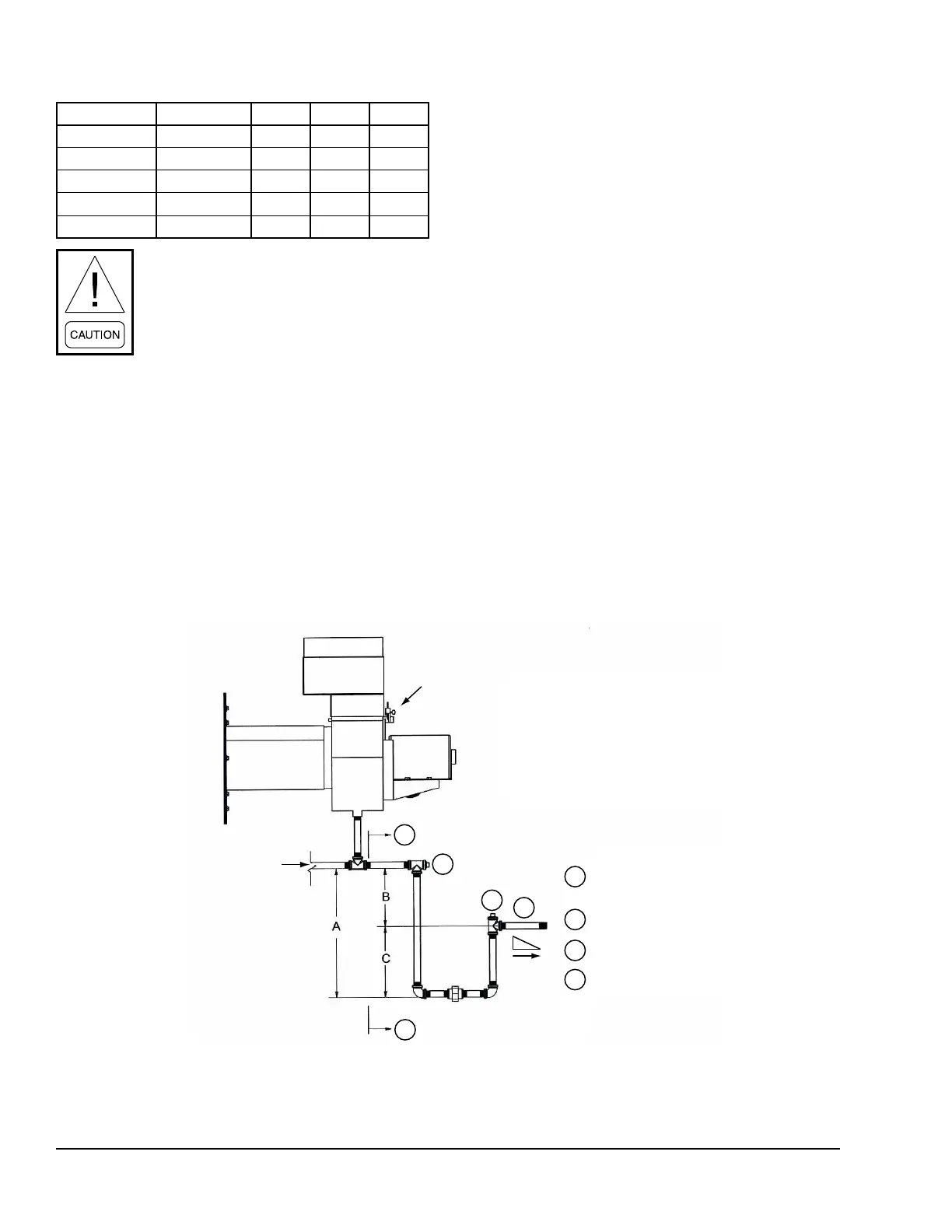
Table 7 - TSP and Drain Trap
MODEL DRAIN NPT A B C
DF-15/25 1/2 in. 4 in. 2 in. 2 in.
DF-30/50 1/2 in. 8 in. 4 in. 4 in.
DF-60/75 1 in. 8 in. 4 in. 4 in.
DF-85/200 1 in. 12 in. 6 in. 6 in.
DF-225/400 1 in. 16 in. 8 in. 8 in.
Failure to follow these instructions may
cause excessive condensation buildup,
resulting in water damage to the facility
and/or a cracked heat exchanger.
1. Observe local codes for gravity condensate drain-
age requirements.
2. Install the AHU at an elevation that enables prop-
er condensate drainage and trapping dimensions
as shown in Figure 127 on page 76. Minimum
trap dimensions MUST be accommodated.
3. The condensate drain line size must be the full
line size of the heat exchanger drain connection.
4. Drain lines, ttings, and supports should conform
to local codes, and be suitable for the application.
5. Condensate drain and trap discharge should be
pitched away from the equipment at a slope of 1/4
in. per linear foot or as local code dictates.
6. For outdoor or unconditioned space installations,
local climate may dictate the need to heat trace
and/or insulate the exposed drain lines and trap.
Frozen drain lines and/or trap will cause build up
of condensate inside the heat exchanger, result-
ing in leakage and damage to the AHU, and pos-
sibly to the building.
7. Provide unions in drain lines to allow removing the
trap for periodic cleaning of drain lines and the
trap. When the burner is operated at low capacity
for extended periods, more condensate is gener-
ated, and with it deposits of solids in the conden-
sate drainage system.
8. Provide the ability to prime the trap. During initial
and seasonal start-up, trap inspection and prim-
ing is required. Condensate in the trap will evapo-
rate during long periods of non-use.
1
1
2
4
3
1
2
3
4
Foot
BURNER ASSY
FLOW
PITCH
FIELD INSTALLED CONDENSATE
DRAIN PIPING - BY OTHERS
CLEAN OUT
WATER SEAL PRIME/ FILL
PITCH 1/4" / FOOT
ID
MOTOR
LD12912
Figure 127 - Gas Furnace Condensate Drain Trap

Table of Contents

Related product manuals