EasyManua.ls Logo

Panasonic DMR-ES30VEG

Panasonic DMR-ES30VEG
103 pages
To Next Page IconTo Next Page
To Next Page IconTo Next Page
To Previous Page IconTo Previous Page
To Previous Page IconTo Previous Page
Loading...
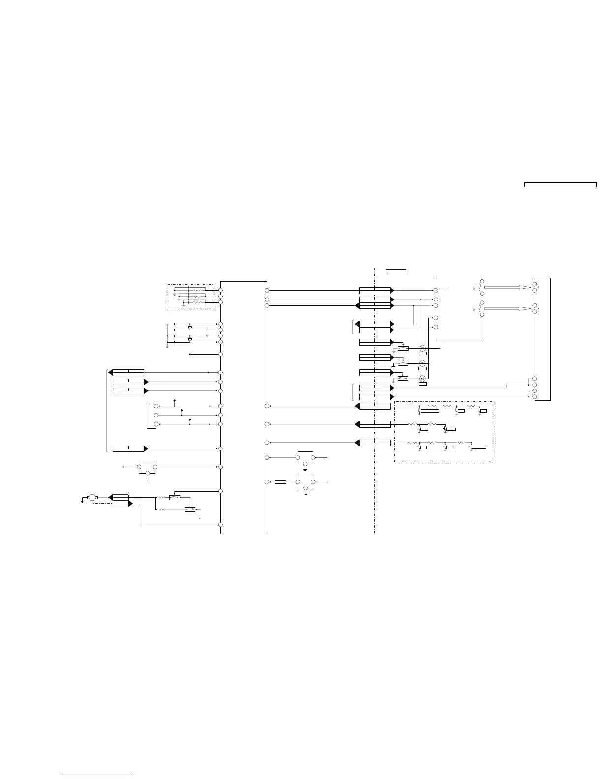
23.5. DIGITAL I/F P.C.B. BLOCK DIAGRAM
DMR-ES30VEG
DMR-ES30VEC
DMR-ES30VEB
DIGITAL I/F P.C.B.
BLOCK DIAGRAM
93
PP9702 PP7501
9
1FL RESET
3
4
18
SDATA
SCK
RESET
PP7501
PP7501
PP9702
5
PP9702
6
PP7503PS6001
2
PP7503
PS6001
4
8
VCC2
VCC1
AD +5V
D7501
DUB
DVD
D7503
D7505
VHS
QR7501
QR7503
QR7505
1
OPEN/CLOSE
PP7501
PP9702
PP7501PP9702
2
S7501
PLAY
S7505
S7504
CH UP
PP9702 PP7501
3
S7506
REC STOP
S7503
S7502
CH DOWN
101
102
104
S7513
D2H V2H
S7512
9
SEG00
SEG35
35
46
63
DIG00
DIG17
DP7501
1G
49
10G
58
47
29
P1
P19
1
2
61
62
F-
F-
F+
F+
PP7503
7
PP7503
8
PS6001
PS6001
DVD OPERATION KEY
FL DRIVE
LED 1
84
85LED 2
TO/FROM
SYSCON/SERVO/
TIMER MAIN
KEY_IN1
KEY_IN2
KEY_IN3
80
PFAIL_L
1
2
3
AD +5V
IC 9701
IC 9703
SYS_PFAIL_H
81
INV.
QR9701
3
2
1
IC 9702
D3R3V
TO/FROM
SYSCON/SERVO/
TIMER MAIN
PP7501PP9702
6
PP7502
5
31
32
33
(LPF)
X9701
X9702
9
10
12
14
XCIN
XCOU
T
XOUT10MHZ
XIN10MH
Z
21
125HZ
TL9703
P9103
2
107
VTR_S_IN
116
P9103
5
P9103
4
1
VTR_S_CLK
6
5
7
28
29
IIC_CLK
77
SCL
SDA
/WC
IIC_DAT
EEPROM_W/C
IC9705
TL9720
TL9718
TL9719
P9105
2
2
REMOCON
P6003
P6003
P6003
P6005
TO/FROM
SYSCON/SERVO/
TIMER MAIN
11
4
2
5
IC9706
XRESET
+5V
23 FAN_PWM_OUT
X_SW12V
P9701
2
M
52 FAN_LOCK
FAN MOTOR
IC7502
Q9703
Q9704
P9701
3
VTR_S_OU
T
PP9702
PP9702 PP7502
8
DMR-ES30VEG / DMR-ES30VEC / DMR-ES30VEB
67

Table of Contents

Related product manuals