EasyManua.ls Logo

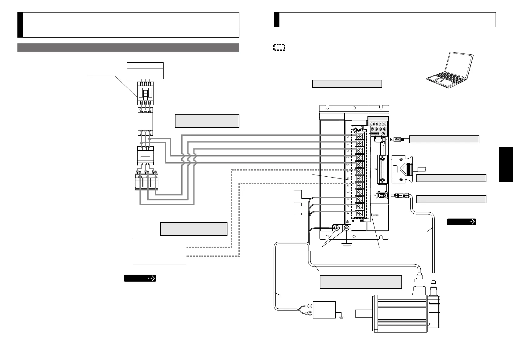
Panasonic MCD Series - Overall Wiring (F-Frame Terminal Block)

Panasonic MCD Series
27 pages
Print Icon
To Next Page IconTo Next Page
To Next Page IconTo Next Page
To Previous Page IconTo Previous Page
To Previous Page IconTo Previous Page
Loading...
B13
B12
English
: High voltage
Setup support software “PANATERM”
Please download from our web site.
Connection with input
power supply
Connection to external
components
Connection to motor driving
phase and ground
PC (to be supplied by customer)
• Monitor output
Wiring to Connector, X7
• Connection to host controller
Wiring to Connector, X4
• Connection to encoder
Wiring to Connector, X6
Pin B1, B2 and B3
B1 and B2 to be kept shorted
for normal operation.
• When you connect an external
regenerative resistor, disconnect
a short bar between B2 and B3,
then connect the external
regenerative resistor between B1
and B2, set up Pr0.16 to 1 or 2.
Pin NC
• Do not connect anything.
Junction cable for motor
Short bar
(B2-B3)
B1
B2
U-phase
(red)
V-phase
(white)
W-phase
(black)
L3
L2
L1
L2C
L1C
Ground
(earth)
Ground
terminal
Charg lamp
(Red LED)
*1
*1 Do not make displacement, wiring or inspection while the LED is lit - cause of electric shock.
Junction cable for brake
DC Power supply for brake
DC24 V
(to be supplied by customer)
Junction cable
for encoder
• Wiring of Main Connector
Circuit Breaker (MCCB)
To protect power supply line from
overloading, install a wiring circuit
breaker rated to the capacity of the
power supply.
Noise Filter (NF)
Removes external noise from the power
lines. And reduces an effect of the noise
generated by the servo driver.
Magnetic Contactor (MC)
Turns on/off the main power of the
servo driver.
Use coil surge suppression units
together with this.
Never start nor stop the servo
motor with this Magnetic Contactor.
Reactor (L)
Reduces harmonic current of the main
power.
Mains
Residual
current device
Apply the voltage designated
on the nameplate from the
power source.
Symmetric current should be
5000 Arms or below.
If the short-circuit current on the
power source exceeds this value,
use a current-limiting device (e.g.
current-limiting fuse, current-limiting
circuit breaker or transformer).
Regenerative resistor (optional)
• When you use an external regenerative
resistor, install an external protective
apparatus, such as thermal fuse without
fail.
• Thermal fuse and thermostat are built in to
the regenerative resistor (Option). If the
thermal fuse is activated, it will not
resume.
• Mount the regenerative resistor on
incombustible material such as metal.
Remarks
Connection to PC or host controller
Wiring to Connector, X1
* These colors
are used for
optional cable.
X1 to X7 are used for
the secondary circuit.
To connect these
terminals to the
primary power supply
(particularly, 24 VDC
power supply for
brake), insulation is
required.
Do not connect these
terminals to the same
power supply.
Remarks
Connecting Example of F-frame
3. System Conguration and Wiring
Overall Wiring (Terminal block type)
3. System Conguration and Wiring
Overall Wiring (Terminal block type)

Related product manuals