EasyManua.ls Logo

Panasonic SA-PM19E - Page 138

Panasonic SA-PM19E
168 pages
Print Icon
To Next Page IconTo Next Page
To Next Page IconTo Next Page
To Previous Page IconTo Previous Page
To Previous Page IconTo Previous Page
Loading...
R276
3.9K
R224
3.9K
C234
25V47
C373
470
C374
470
C364
100P
C363
100P
C367
0.1
C245
180P
C445
180P
R375
4.7
R373
1.2K
R374
1.2K
C358
16V220
Q301,Q303
KTA1504GRTA
SWITCH
Q302
KRC102STA
PCONT SWITCH
R218
3.9K
R419
390
R219
390
R418
3.9K
C470
820P
R472
2.7K
R272
2.7K
C271
0.27
C272
0.27
R271
390K
C471
0.27
C472
0.27
R471
390K
+9V
13
12
11
10
2
4
6
8
9
7
5
3
1
C242
0.1
9V
TGND
R_OUT
L_OUT
+9V
GND1
DGND
SW5V
MO10V
FAN(+)
FAN(-)
+7.5V
PGND
CN301
2
1
FAN-
FAN+
TO FAN
CN303
C372
50V2.2
C270
820P
C224
16V10
C424
16V10
C420
16V10
C219
16V10
C419
16V10
C222
16V10
C422
16V10
REC_L
REC_R
ASP_DAT
ASP_CLK
R330
470K
R331
10K
R334
1K
R333
4.7K
R332
470K
D302
1SS380TE-17
DVREF+
PCONT
VREF+
SYS6V
Q302
Q303
Q301
+9V
+9V
SW5V
MO10V
+7.5V
C368
0.1
R_OUT
R_OUT
L_OUT
L_OUT
SSEQ_LED
RE_LED
SW5V
SYNC
GND2
KEY_LED
HP_R
HP_GND
HP_L
HP_SW
RMT
FL_DOUT
FL_CS2
FL_CS1
FL_CLK
FL_RESET
PCONT
VREF+
SYS6V
+9V
KEY3
KEY2
KEY1
VOL_JOG
SSEQ_LED
RE_LED
SW5V
SYNC
HP_R
HP_L
HP_SW
RMT
FL_DOUT
FL_CS1
FL_CLK
FL_RESET
PCONT
VREF+
SYS6V
+9V
KEY3
KEY2
KEY1
VOL_JOG
CN308
16
17
18
19
20
21
23
22
24
1
2
3
4
5
6
14
12
10
8
7
9
11
13
15
: MAIN SIGNAL LINE
: FM/AM SIGNAL LINE
: TAPE PLAYBACK SIGNAL LINE
: TAPE RECORD SIGNAL LINE
: CD SIGNAL LINE
: +B SIGNAL LINE
C220
16V10
WA102
WA114
TO
PANEL CIRCUIT
(CN606) ON
SCHEMATIC
DIAGRAM-8
TO
POWER CIRCUIT
(CP501) ON
SCHEMATIC
DIAGRAM-11
DS2
INF1
INF2
BNF2
BOUT2
BNF1
BOUT1
OUT1
OUT2
VCC
S1
SC
VIN1
VIN2
SEL2OUT
SEL1OUT
A1IN
A2IN
B1IN
B2IN
C1IN
C2IN
FILTER
GND
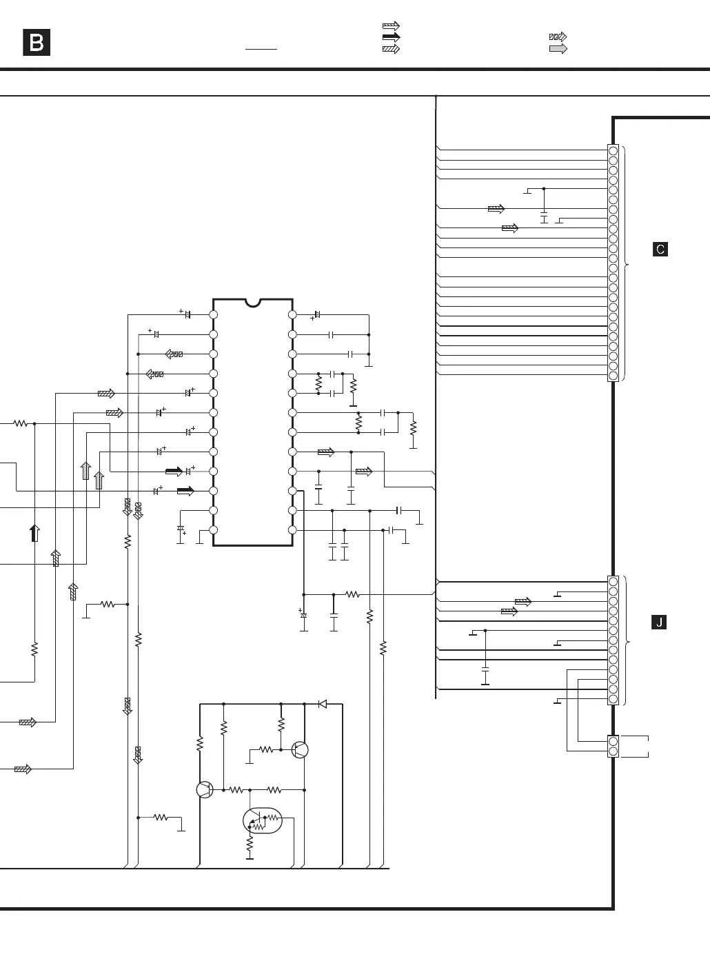
IC300
C1BB00000757
ASP IC
1
2
23
24
3
22
4
21
5
20
6
19
7
18
8
17
9
16
10
15
11
14
12
13
MAIN CIRCUIT
SCHEMATIC DIAGRAM-4