EasyManua.ls Logo

Panasonic SA-PM19E - Page 148

Panasonic SA-PM19E
168 pages
Print Icon
To Next Page IconTo Next Page
To Next Page IconTo Next Page
To Previous Page IconTo Previous Page
To Previous Page IconTo Previous Page
Loading...
C575
50V4.7
D580
B0EAKM000117
D579
B0EAKM000117
C578
0.01
D585
RL1N4003N02
D586
RL1N4003N02
C584
16V1000
R583
820
D581
B0EAKM000117
R584
150
C580
0.01
D582
B0BA6R600008
R585
22
R581
18
R580
18
D578
B0EAKM000117
C585
25V100
D584,D587,D588,D589
B0EAKM000117
D587
D589
D588
C582
0.1
Q577
2SC3940ARA
REGULATOR
C581
50V47
Q578
KRC102MTA
SWITCH
C583
0.01
R576
10K
R577
10K
Q575
B1AAGC000006
ECONOMY SWITCH
R578
3.3K
D505
B0AACK000004
RL501
K6B1ADA00011
Z501
ERZV10V511CS
L503
RLQZ371
Q579
2SB0621AHA
-VP REGULATOR
C586
100V10
C548
0.01
R586
150
R587
4.7K
R589
4.7
D592
B0EAKM000117
C588
63V100
D593
B0EAKM000117
C587
63V100
D594
B0BA03000015
FP501
K5G402AA0002
FP502
K5G102AA0002
Q575
D584
GND2
PCONT
SYNC
SYS6V
-VP
FL2
FL1
S3
S4
GND1
GND1
GND2
SUB+B
Q578
SYS6V
2
4
6
8
7
5
3
1
HI_R
GND
GND
LO_L
HI_L
GND
GND
LO_R
1
2
3
4
5
6
8
7
F1 250V 630mA
FC2 FC1
TO
POWER
CIRCUIT
(CN504) ON
SCHEMATIC
DIAGRAM-13
TO
PANEL CIRCUIT
(H606/JW606)
ON SCHEMATIC
DIAGRAM-8
TO
POWER CIRCUIT
(CN506) ON
SCHEMATIC
DIAGRAM-13
1
2
3
AC IN
E/EG...230V
50Hz
EB...230-240V
50Hz
CN505
H503/
JW503
C436
0.1
C440
0.1
R431
10
C237
0.1
C240
0.1
R231
10
R230
10
C236
0.1
C241
0.1
C239
0.0068
C439
0.0068
C438
0.0068
C238
0.0068
R432
10
C437
0.1
C441
0.1
R430
10
H303/
JW303
L_GND
LO_R
R_GND
LO_L
HI_L
R_GND
HI_R
L_GND
JK301
SPEAKER JACK
C449
309P
C249
1000P
E300
SNE1004-2
L400
0.7uH
L200
0.7uH
R228
10
L401
0.7uH
L201
0.7uH
R229
10
R429
10
CN507B
CN507A
T502
G4C2AAJ00006
T501
G4C6BDZ00002
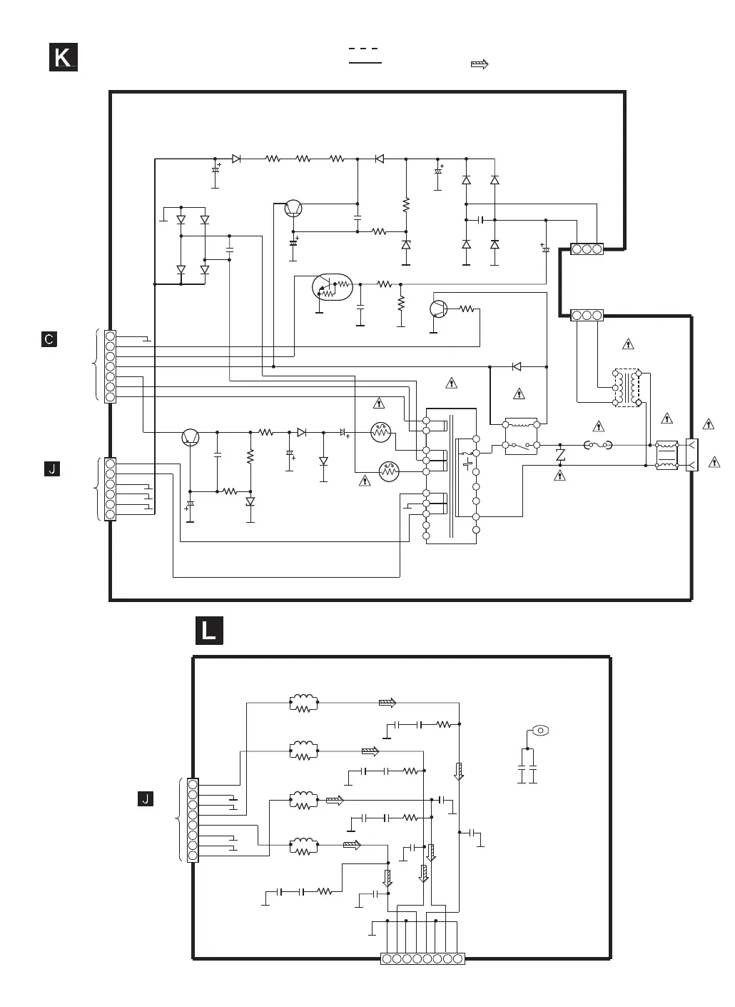
TRANSFORMER CIRCUIT
SCHEMATIC DIAGRAM-14
SPEAKER TERMINAL CIRCUIT
: +B SIGNAL LINE
: -B SIGNAL LINE
: MAIN SIGNAL LINE
JK501
1
2
3
2
4
6
7
5
3
1
2
4
6
5
3
1
3
4
1
2
3
4
1
2
3
4
1
2
17
16
15
14
13
12
4
10
9
8
7
6
5
4
3
2
1
5

Related product manuals