EasyManua.ls Logo

Panasonic SA-PM19E - Page 157

Panasonic SA-PM19E
168 pages
Print Icon
To Next Page IconTo Next Page
To Next Page IconTo Next Page
To Previous Page IconTo Previous Page
To Previous Page IconTo Previous Page
Loading...
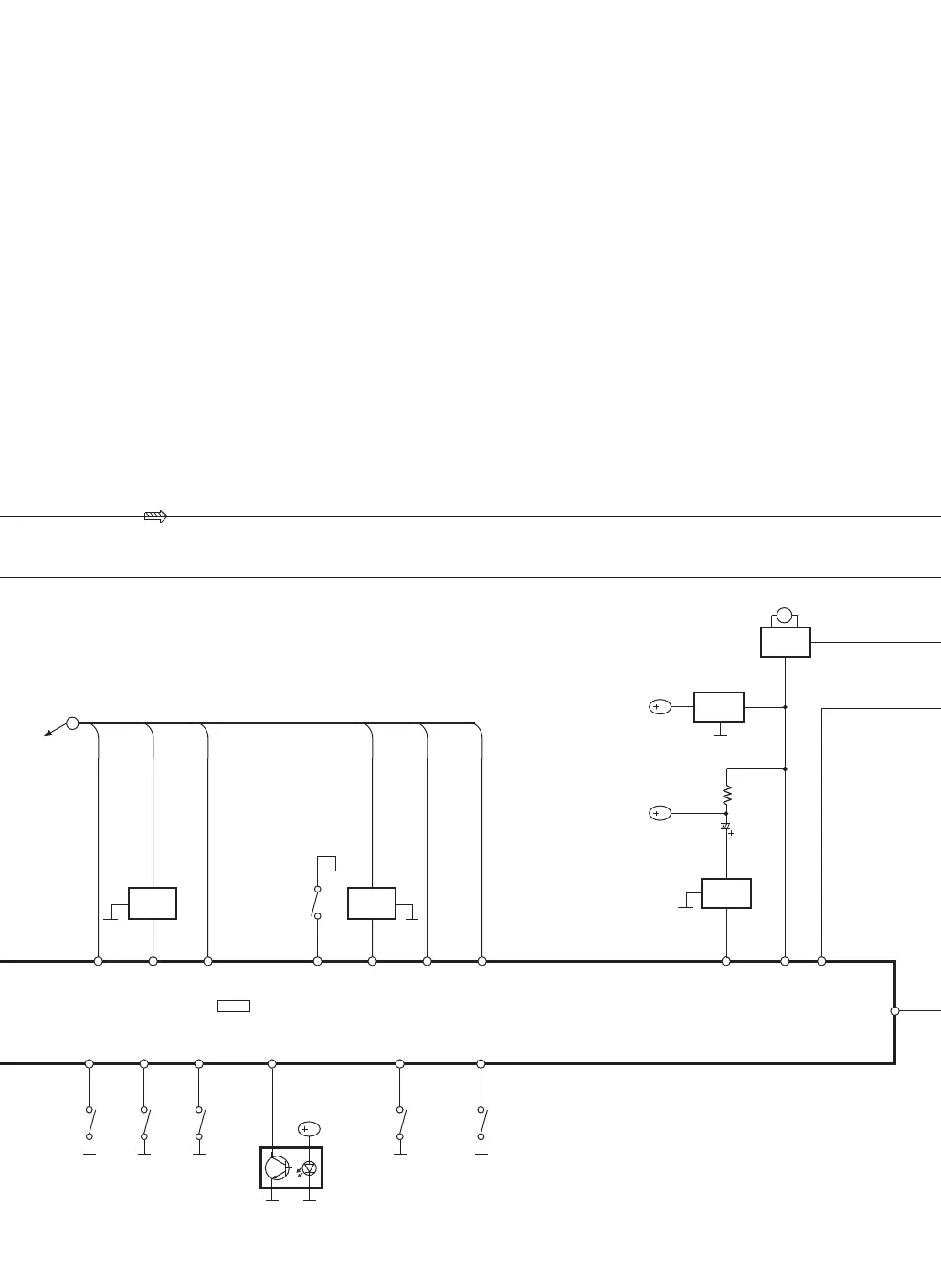
FAN
MOTOR
M
MICROPROCESSOR
IC302
TO CD
BLOCK
C2CBJF000016
B
B
42
MDATA
48
STATUS
39
MCLK
82
/RESTSW
19
BLKCK
80
CD-RST
43
MLD
49
PCONT
54
BT_SW
53
POS
52
OPEN_SW
51
STOCK_SW
50
PLAY_SW
47
DCDET
SWITCH
Q700~
Q703
SWITCH
(DCDET)
Q515,Q516
20
SYNC
Q305
SWITCH
Q304
SWITCH
MDATA
STAT
MCLK
BLKCK
NRST
MLD
S701
RESET SWITCH
S4
OPEN
S1
STOCK
S2
PLAY
S3
BOTTOM
Q1
SENSOR
1
CHANGE_SW
S5
CHANGE
12
/RESET
DCDET
SWITCH
Q306
B
A

Related product manuals