EasyManua.ls Logo

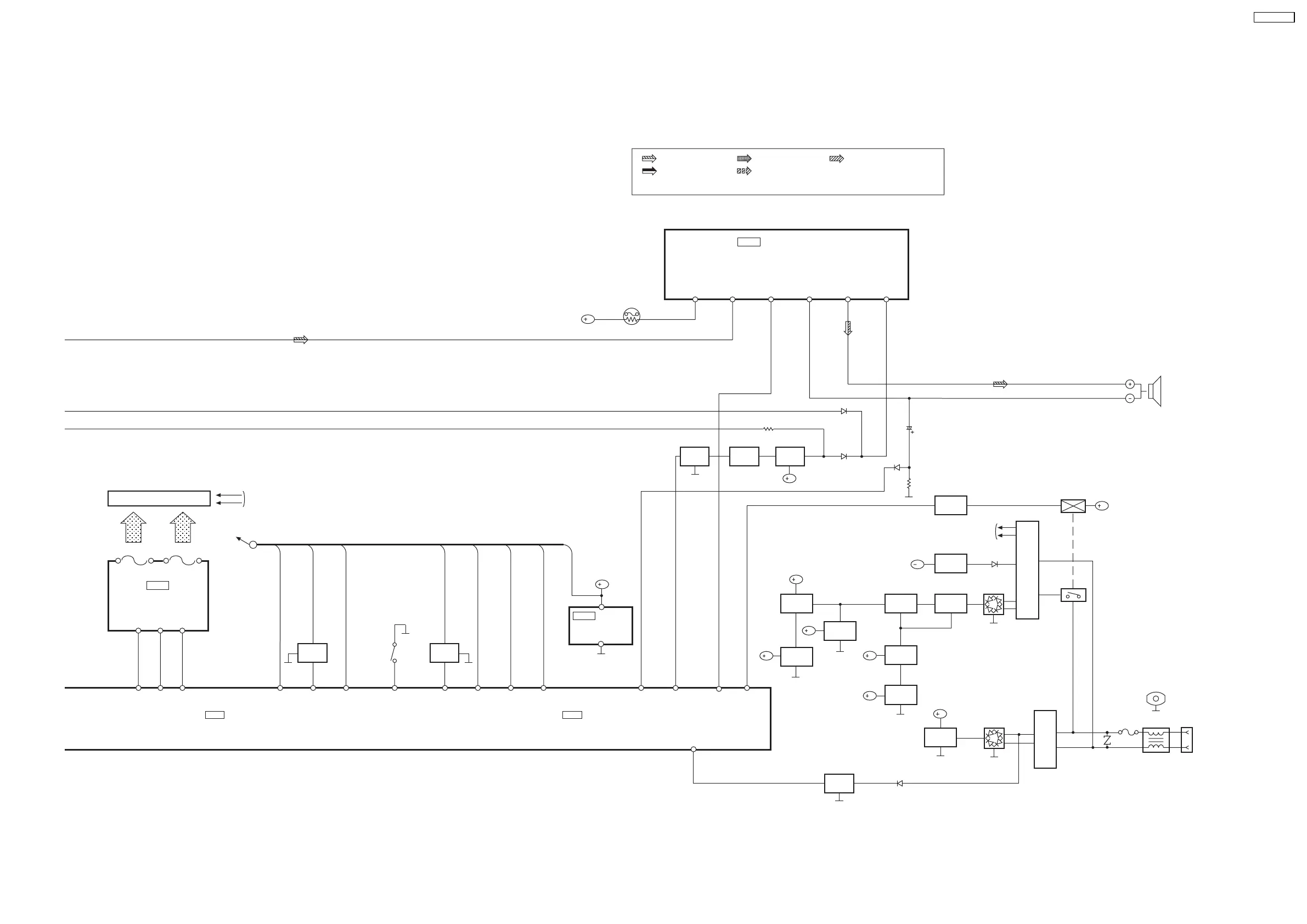
Panasonic SA-PM33EE - Power Circuit Schematic Diagram

Panasonic SA-PM33EE
94 pages
Print Icon
To Next Page IconTo Next Page
To Next Page IconTo Next Page
To Previous Page IconTo Previous Page
To Previous Page IconTo Previous Page
Loading...
B
FL DISPLAY
3.3V REGULATOR
POWER AMP IC
MICROPROCESSOR
IC900
C0HBB0000057
MICROPROCESSOR
IC803
MN101C49GHD
JK600
AC INLET
POWER
TRANSFORMER
SUB
TRANSFORMER
TO CD
BLOCK
IC802
C0DBZGC00067
IC300
AN17831A
JK501
SPEAKER L(R)
IC803
MN101C49GHD
32
9
FL_CS
40
FL_CS
42
FL_DATA
44
FL_CLK
7
FL_DATA
8
FL_CLK
FL900
FL DISPLAY
SEG1~SEG17
FROM
TRANSFORMER
Q751
SWITCH
D750
53
MUTEA
Q803
MUTING
SWITCH
HALT
27
F1
L600
T601
T600
D603~D606
Q601
REGULATOR
SYS6V
Q600
PCONT
SWITCH
Q602
SWITCH
D608
D504,D505
D521,D522
TO FL
DISPLAY
Q603
SWITCH
D609
Q503
STABALIZER
Q501
SWITCH
Q504
SWITCH
Q530
Q507
REGULATOR
Q505
21
CD_MDATA
22
CD_STAT
23
CD_MCLK
28
CD_OPEN_SW
30
BLKCK
35
CD-RST
36
CD_MLD
Q801
SWITCH
Q802
SWITCH
25
PCONT_1
Z600
MDATA
STAT
MCLK
BLKCK
NRST
MLD
42
Q500
CURRENT
LIMITTING
GRID1~GRID11
14
29,21
9
MUTE
12(2)
OUT_L+(OUT_R+)
5
STBY
8(6)
IN_L(IN_R)
49
10(4)
OUT_L-(OUT_R-)
PCONT_2
D751
REGULATOR
REGULATOR
1
VCC
FP352
D382
(D383)
8(9)
VOL_DET1
(VOL_DET2)
5
2
CD
OPEN SW
Q750
SWITCH
ZJ01
LD_SW/CLDCK
REST_SW
29
REST_SW
S780
B
B
B
B
B
B
B
B
B
B
A
SIGNAL LINES
: MAIN SIGNAL LINE
: FM/AM SIGNAL LINE
: CD SIGNAL LINE
: TAPE RECORD SIGNAL LINE
: TAPE PLAYBACK SIGNAL LINE
( ) Indicates Pin No. of Right Channel
Note : Signal Lines are applicable to the Left Channel only.
RY600
SA-PM33EE
59

Table of Contents

Related product manuals