EasyManua.ls Logo

Paradyne COMSPHERE 3610 - Page 63

Paradyne COMSPHERE 3610
112 pages
Print Icon
To Next Page IconTo Next Page
To Next Page IconTo Next Page
To Previous Page IconTo Previous Page
To Previous Page IconTo Previous Page
Loading...
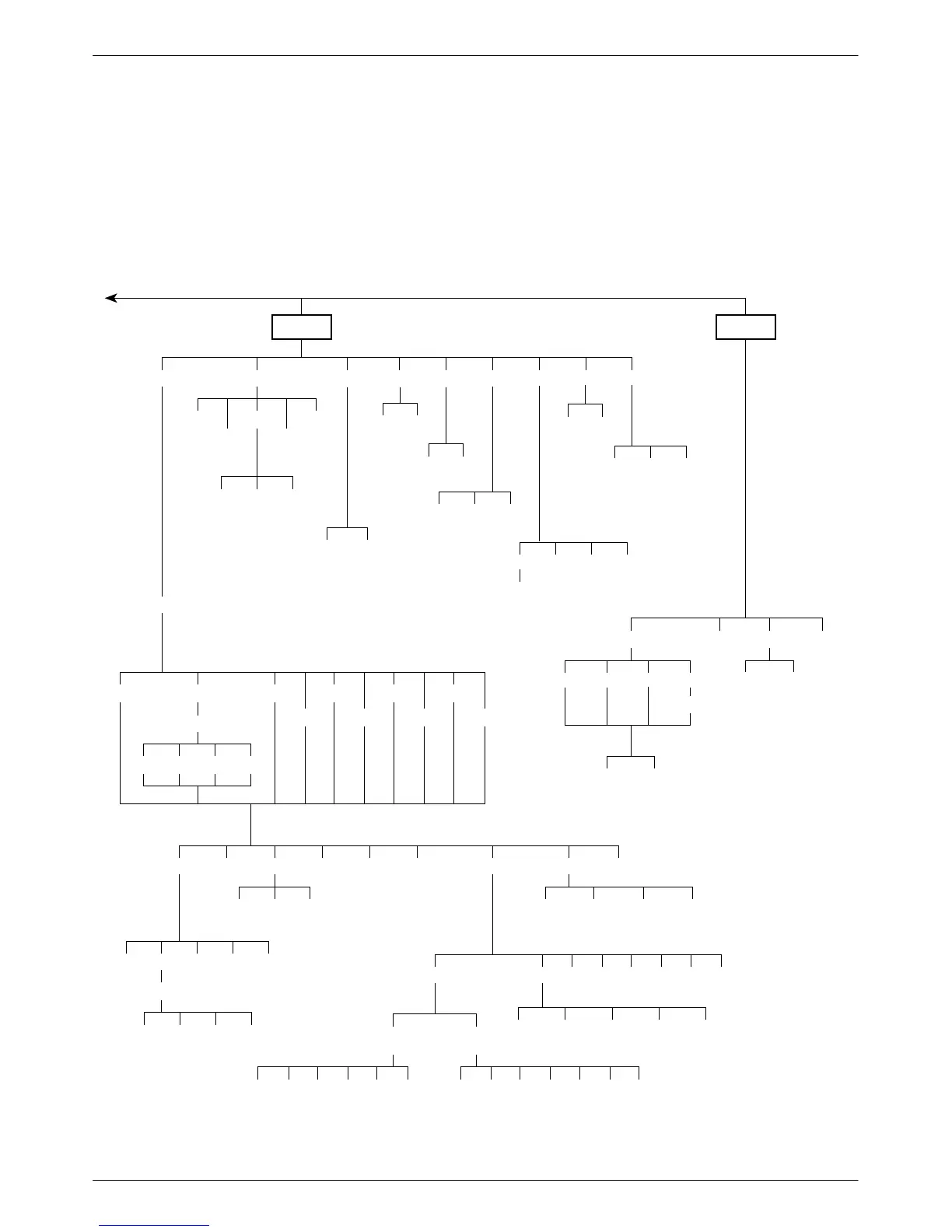
Data Service Unit Menu
A-33610-A2-GB46-60 December 1996
Confg
Ctrl
Opts PList Addr ChgMd
Displ Chang
Add
Acq
Activ Delet
Save DPII ADp
Remt
Address
Activ Usr1 Usr2 Usr3
Activ Usr1
Usr2
Usr3
FacC
FacT
FacB
Load
SAVE DSU DBM Gen Bkup MUX LPDA
Copy Setup Prt1 Prt2 Prt3 Prt4 Prt5 Prt6
Remt Usr1 Usr2 Usr3
Address
Activ Usr1 Usr2 Usr3
TDM MCMP
DSU DBM
TxCtl LEDs ExtL
DSU DBM Ports
Displ Chang
Enab Disab
Skip
Clr
Diag
Prt1 Prt2 Prt3 Prt4 Prt5 Prt6
Copy
From
Devic
Activ
Port Select
Dir Phone
Chang Clr
496-14331b-0
5
DSU DBM Gen Chan
CBrdg EBrdg None
PrtSp
All Prt1 Prt2 Prt3 Prt4 Prt5 Prt6
Copy
To
Term
Enab Disab Pswrd CID
Pswrd
MenuSPID
Chang Clr
Save Enab Disab
FB1
Chang Clr
Chang Clr
MPTC
MPTT
Reset

Table of Contents

Other manuals for Paradyne COMSPHERE 3610

Related product manuals