EasyManua.ls Logo

Philips ErgoLine D320 - Page 25

Philips ErgoLine D320
88 pages
Print Icon
To Next Page IconTo Next Page
To Next Page IconTo Next Page
To Previous Page IconTo Previous Page
To Previous Page IconTo Previous Page
Loading...
ErgoLine D330/D340
Customer Engineer Manual
Page 2-5
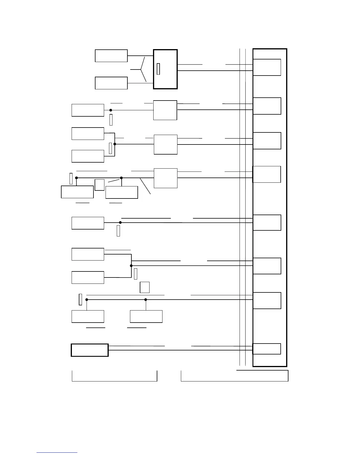
F
IGURE
2-1. P
OSSIBLE
W
IRING
C
ONFIGURATIONS
PNT1
Direct connections using the
standard terminal line cord
1500 m
MDF
600 m
point to point
1500 m
500 m
y-config
1500 m
1500 m
600 m
100 m
(extended passive bus)
600 m
(fixed TEI)
500 m
(fixed TEI)
100 m
600 m
(fixed TEI)
DLC-C/D
DLC-U
DLC-C/D
DLC-U
DLC-C/D
DLC-U
DLC-C/D
DLC-U
DLC-I
DTX-I
ISPBX
DLC-I
DTX-I
DLC-I
DTX-I
TEI 0
TEI 1
TEI 0
TEI 0
TEI 1
TEI 0 TEI 1
TEI 0 or 0 & 1
TEI 0
TEI 1
TEI 0 TEI 1
Terminal U
PN
1000 m
TEI 0 or 0 & 1 (see note)
DLX-U
Note: DLX-U must be projected in 2B mode in order to use speech & data
because the V.24 data port has a fixed TEI of 1
100 m

Table of Contents

Related product manuals