EasyManua.ls Logo

Photon Systems Instruments FMT150 - Page 69

Default Icon
77 pages
Print Icon
To Next Page IconTo Next Page
To Next Page IconTo Next Page
To Previous Page IconTo Previous Page
To Previous Page IconTo Previous Page
Loading...
© PSI (Photon Systems Instruments), spol. s r. o.
69
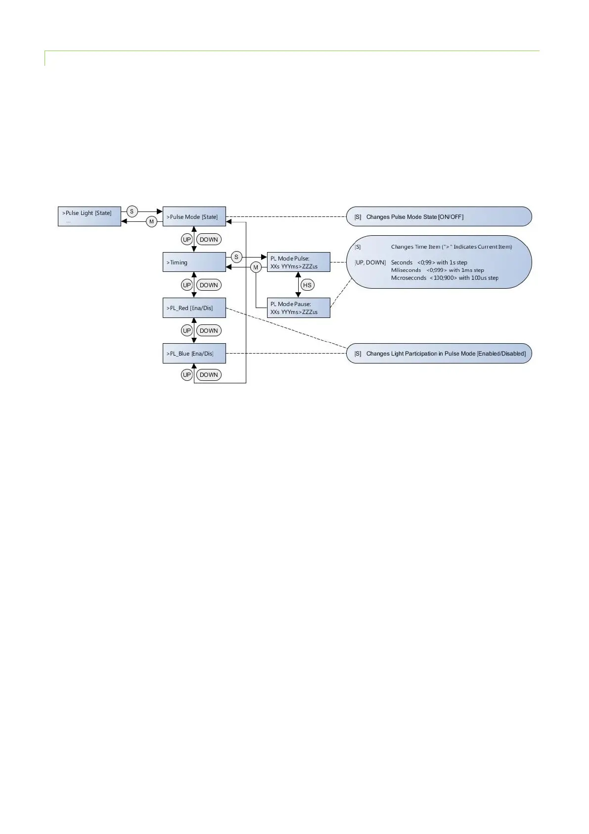
7.1.3 PULSE LIGHT CONTROL
Pulse light control mode is designed to study the response of the cultivated culture to rapidly repeated flashes of actinic
lights (red, blue or white combination depending on purchased combination of actinic lights).
Control keys used are described in detail in Appendix on page 62.
Note: Please note that the Pulse Light Control protocol can be operated only via front panel of the PBR FMT150 control
unit and is currently not supported in PBR software.
Fig. 51 Pulse light menus.