EasyManua.ls Logo

Pivot ATLAS - 14 Charger Wire Diagrams

Default Icon
44 pages
Print Icon
To Next Page IconTo Next Page
To Next Page IconTo Next Page
To Previous Page IconTo Previous Page
To Previous Page IconTo Previous Page
Loading...
ATLAS 40 of 44 User’s Manual
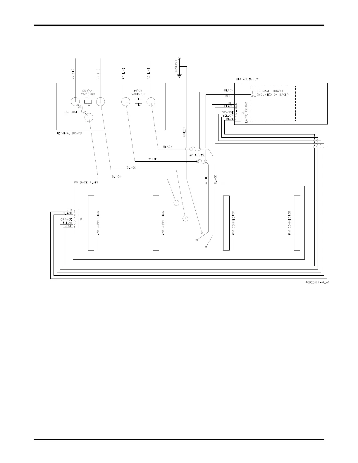
14. CHARGER WIRE DIAGRAMS
Figure 14-1: Wire Diagram for 4-Slot Chassis without Digital Meter