EasyManua.ls Logo

Plasmapp STERLINK mini - Page 37

Plasmapp STERLINK mini
59 pages
Print Icon
To Next Page IconTo Next Page
To Next Page IconTo Next Page
To Previous Page IconTo Previous Page
To Previous Page IconTo Previous Page
Loading...
Rev. 02 (May 2023)
Plasmapp Co., Ltd.
STERLINK mini User Manual
37
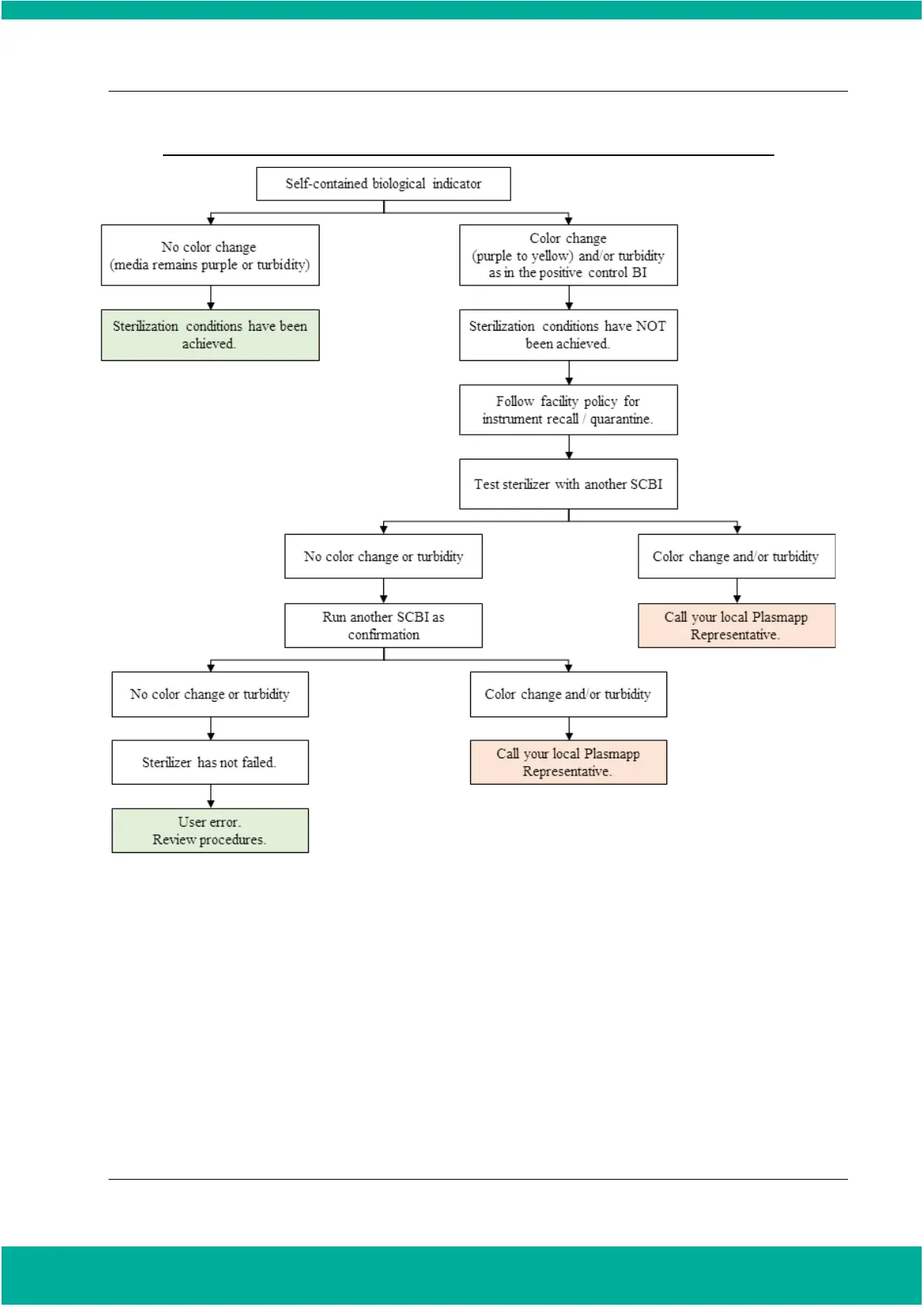
Procedures to Validate the Sterilization Cycles by Using Biological Indicators

Table of Contents

Related product manuals