EasyManua.ls Logo

Raven AccuFlow - Page 76

Raven AccuFlow
90 pages
Print Icon
To Next Page IconTo Next Page
To Next Page IconTo Next Page
To Previous Page IconTo Previous Page
To Previous Page IconTo Previous Page
Loading...
Chapter 9
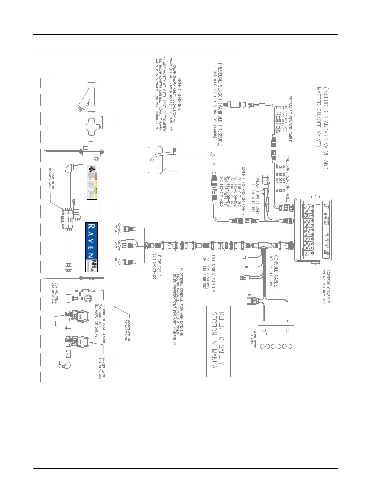
72 AccuFlow™ and AccuFlow HP™ Installation & Operation Manual
FIGURE 9. SCS 440 with AccuFlow™ System (2 Valve, Single Section Tool Bar - D/N 054-2800-018)

Table of Contents

Related product manuals