EasyManua.ls Logo

Raven AccuFlow - Page 77

Raven AccuFlow
90 pages
Print Icon
To Next Page IconTo Next Page
To Next Page IconTo Next Page
To Previous Page IconTo Previous Page
To Previous Page IconTo Previous Page
Loading...
9
Manual No. 016-0171-496 Rev. C 73
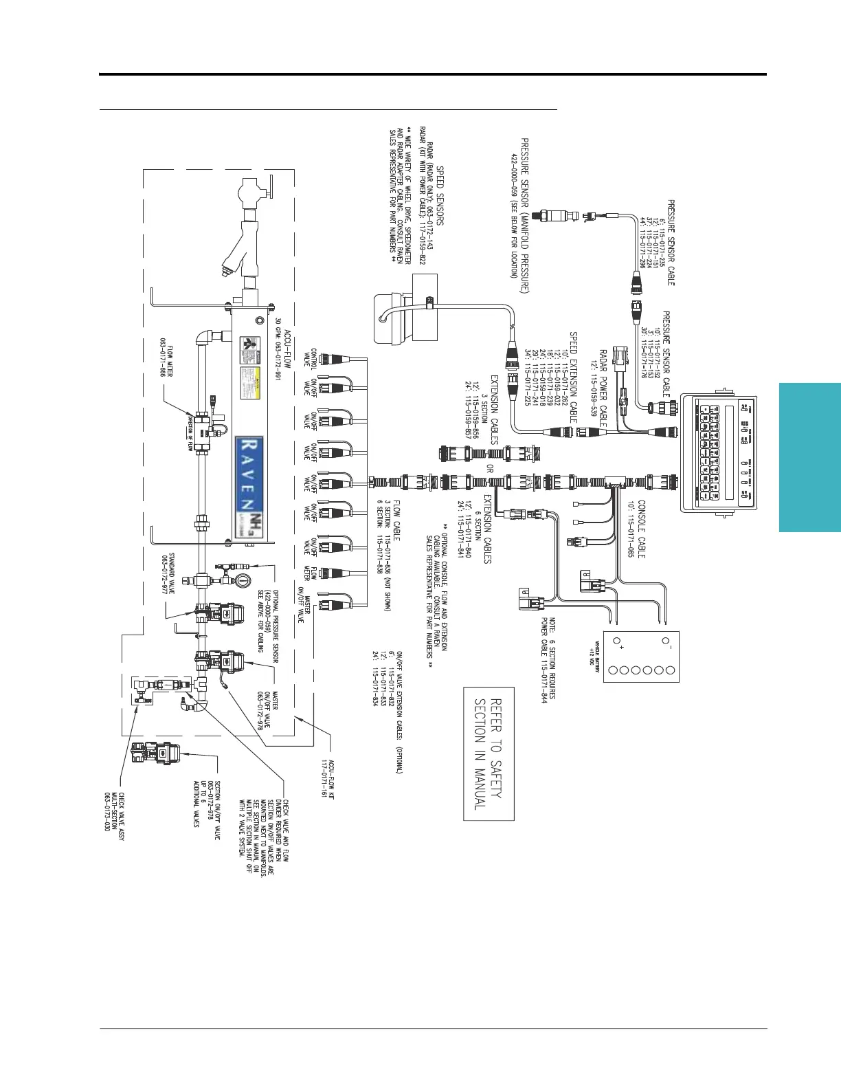
System Diagrams
FIGURE 10. SCS 450 with AccuFlow™ System (2 Valve, Multi-Section Tool Bar - D/N 054-2800-003)

Table of Contents

Related product manuals