EasyManua.ls Logo

Ricoh J006 - Control Board

Ricoh J006
670 pages
To Next Page IconTo Next Page
To Next Page IconTo Next Page
To Previous Page IconTo Previous Page
To Previous Page IconTo Previous Page
Loading...
ELECTRICAL COMPONENTS
SM 6-37 J001/J003
Detailed
Descriptions
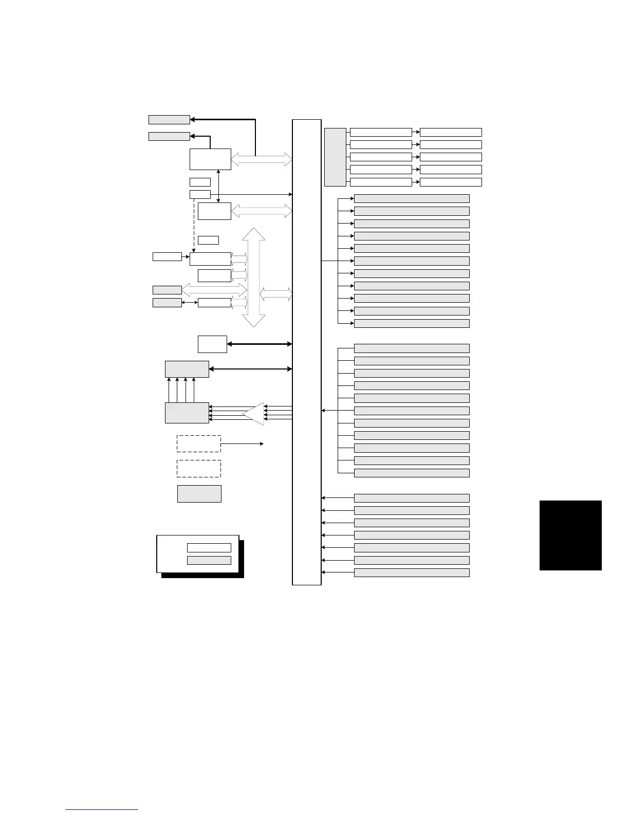
6.8.2 CONTROL BOARD
The control board does these functions:
Overall control
Image data processing
Interface management: USB, the operation panel, the communication (COM)
board, DC relay board, Drive (DRV) board, and PSU.
Controls all sensors, and motors for all I/O devices.
Bus Trace
JTAG/ICE
XTL
SSCG
SDRAM
8/16/64 MB
XTL
USB I/F
USB
FLASH ROM
2 MB
CARD
UART 16550
LOCAL BUS
NVRAM
1 KB
COM BOARD I/F
Image Data (YCMK x 1 Bit)
Drive Wave (38V)
DRV BOARD I/F
Drive Wave (38V)
Drive Wave
(3V)
GP
Reset Circuit
Regulator 3.32V/
1.8V/1.5V
Power Supply
ASIC:
TOTTI
SysAD Bus
CPU
TX4955
(160PQFP)
Drive
Board
I/F
Maintenance MotorMaintenance Motor Driver
Ink Supply Motor 1
Ink Supply Motor 2
Vertical Motor
Horizontal Motor
Ink LED
Air Release SOL
Cartridge Tank Selection
Feed CL
2nd Tray I/F
Maintenance STM Current Switching
Synchronization Signal of A, B Phase Chopper Cycle
Operation Panel
Power Pack Output ON
Energy Save Control
Direction of Revolution of the Ink Supply Motor
Cartridge SN
Air Release Initial Position SN
Cartridge Tank Ink Supply SN
Trailing Edge SN
2nd Tray Set SN
Maintenance Mechanism Cam Initial Position SN
Operation Panel SW
Power Pack Lead SN
Cover Open SN
Duplex Unit SN
Duplex Unit Cover Open SN
Waste Ink Tank Full SN
Vertical Encoder
Cartridge Tank Full SN
Paper Size SN
Print Head Ambient Temperature
Radiated Board Temperature
Room Temperature
Ink Supply Motor 1 Driver
Ink Supply Motor 2 Driver
Vertical Motor Driver
Horizontal Motor Driver
Key:
Device
Connector
G707D952.WMF
CÓPIA NÃO CONTROLADA
CÓPIA NÃO CONTROLADA

Table of Contents

Other manuals for Ricoh J006

Related product manuals