EasyManua.ls Logo

Ricoh PRO C7200 - SC Manual Reboot

Ricoh PRO C7200
685 pages
To Next Page IconTo Next Page
To Next Page IconTo Next Page
To Previous Page IconTo Previous Page
To Previous Page IconTo Previous Page
Loading...
1.SC Codes
10
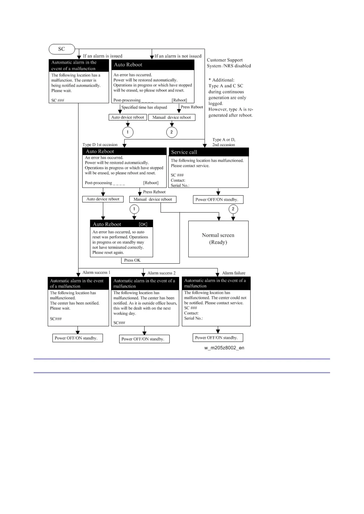
SC Manual Reboot
When the automatic reboot is disabled in SP5-875-001 (SC automatic reboot setting), the user reboots
the machine manually. See the flowchart below.

Table of Contents

Other manuals for Ricoh PRO C7200

Related product manuals