EasyManua.ls Logo

Ricoh PRO C7200 - Improving Fusing Capability; Cause; Solution

Ricoh PRO C7200
685 pages
To Next Page IconTo Next Page
To Next Page IconTo Next Page
To Previous Page IconTo Previous Page
To Previous Page IconTo Previous Page
Loading...
6.Improving Throughput
533
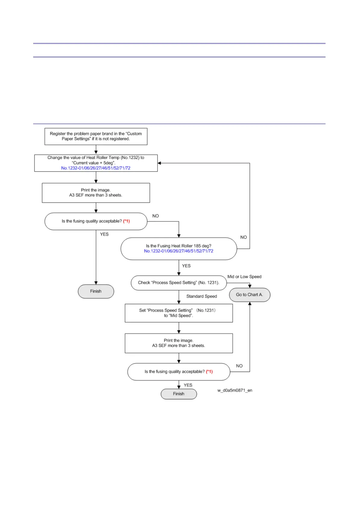
Improving Fusing Capability
Cause
Paper settings are incorrect, such as paper type, paper weight, and paper coating type.
Using paper with different settings of paper brands or paper weight.
Difference of the lot (paper).
Solution

Table of Contents

Other manuals for Ricoh PRO C7200

Related product manuals