EasyManua.ls Logo

Ricoh PRO C7200 - This is likely to occur if:; Solution

Ricoh PRO C7200
685 pages
To Next Page IconTo Next Page
To Next Page IconTo Next Page
To Previous Page IconTo Previous Page
To Previous Page IconTo Previous Page
Loading...
11.Image Quality Problem: Full Page
605
This is likely to occur if:
There is a large amount of toner deposit.
When using in a high temperature or high humidity environment.
When using paper with a high degree of smoothness such as glossy coat paper.
When using small size paper (the smaller the paper size, the more likely the problem is to occur).
There are characters in more than one color.
Edge of the small solid image
Solution
If worm holes occur on images printed in black in FC mode, refer to "Horizontal White Streaks: Around
Black Text" as well.
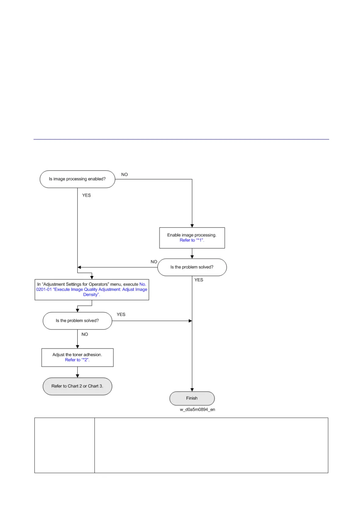
*1 Image
processing
When the image processing disabled, worm holes tend to occur.
1. Select the job that the problem occurs on Command WorkStation, and
then select [Color] tab > [Basic Settings] or [Expert Settings].
2. In "CMYK/Grayscale", check if the "ColorWise OFF" is selected.
(When it is selected, image processing is disabled.)

Table of Contents

Other manuals for Ricoh PRO C7200

Related product manuals