EasyManua.ls Logo

Ricoh PRO C7200 - Solution

Ricoh PRO C7200
685 pages
To Next Page IconTo Next Page
To Next Page IconTo Next Page
To Previous Page IconTo Previous Page
To Previous Page IconTo Previous Page
Loading...
9.Image Quality Problem: Lines
560
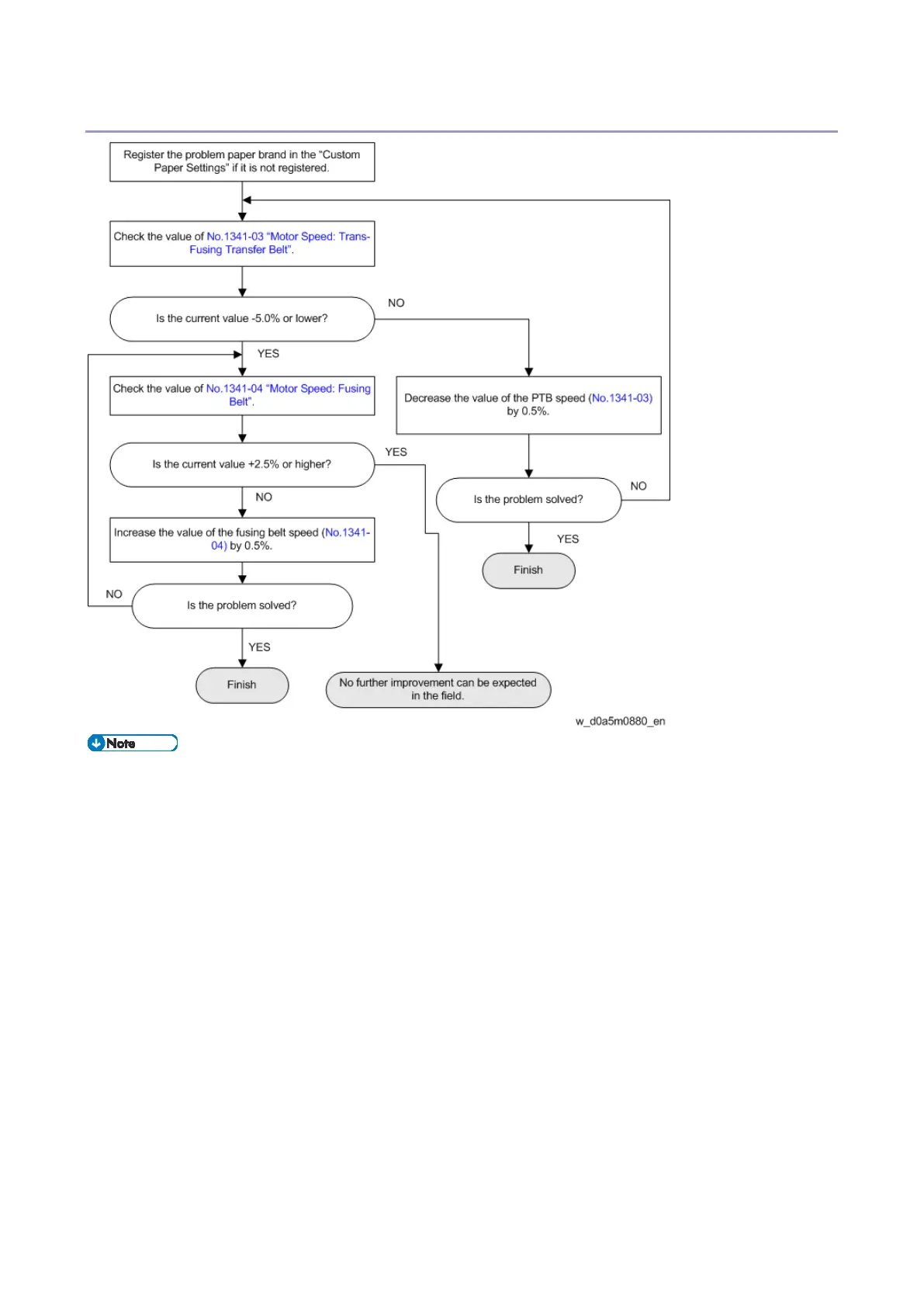
Solution
Increasing the value of No.1341-04 (Speed Adjustment: Fusing Belt) may cause the black
streaks, glossy streaks, or condensation image worse.

Table of Contents

Other manuals for Ricoh PRO C7200

Related product manuals