EasyManua.ls Logo

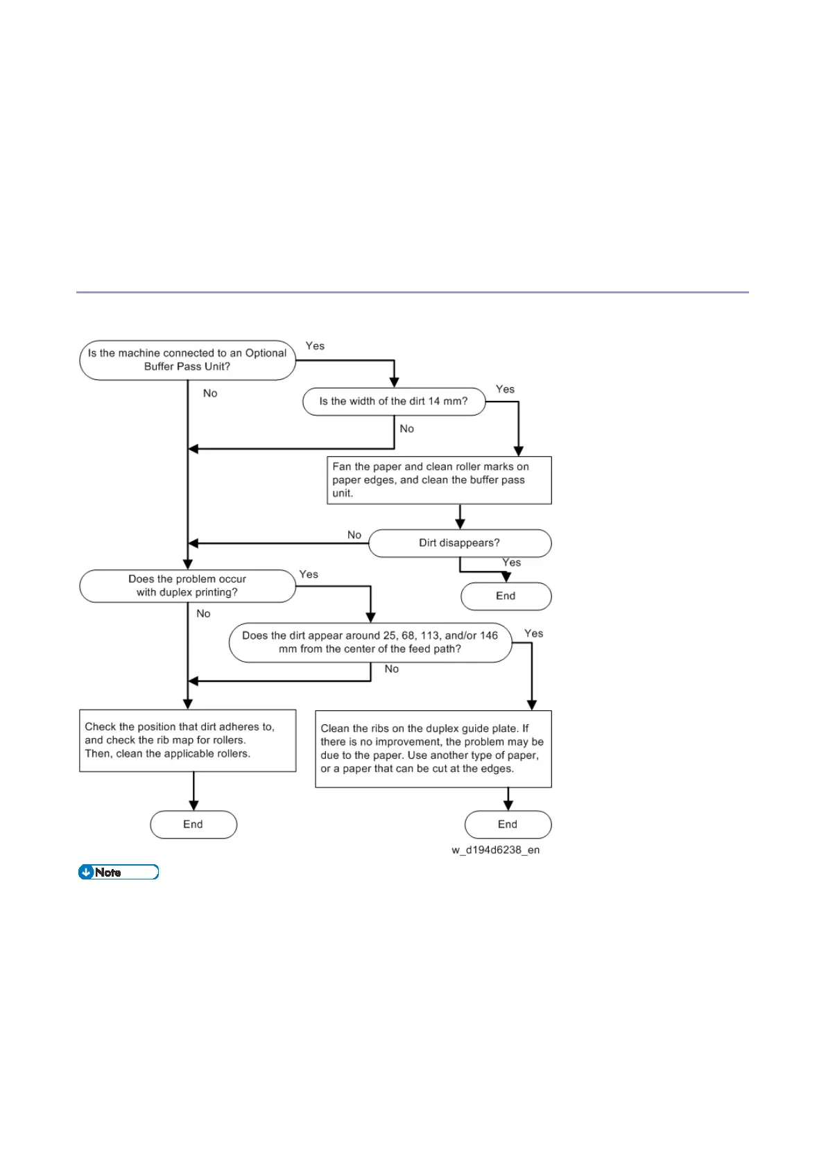
Ricoh PRO C7200 - This is likely to occur if:; Solution; Roller Marks on Paper Edges due to the dirt on transfer roller

Ricoh PRO C7200
685 pages
To Next Page IconTo Next Page
To Next Page IconTo Next Page
To Previous Page IconTo Previous Page
To Previous Page IconTo Previous Page
Loading...
3.Troubleshooting: Paper Delivery Problems
440
This is likely to occur if:
Long size paper
High coverage printing
FC mode
The number of pages per 1 job is large
Printing images that include halftone dots
Solution
Roller Marks on Paper Edges due to the dirt on transfer roller
Fanning the paper, and Cleaning the roller marks

Table of Contents

Other manuals for Ricoh PRO C7200

Related product manuals