EasyManua.ls Logo

Ricoh PRO C7200 - Solution; When using the Generic Paper Setting

Ricoh PRO C7200
685 pages
To Next Page IconTo Next Page
To Next Page IconTo Next Page
To Previous Page IconTo Previous Page
To Previous Page IconTo Previous Page
Loading...
3.Troubleshooting: Paper Delivery Problems
421
Solution
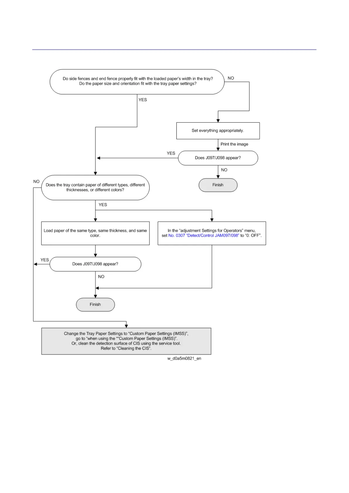
When using the Generic Paper Setting
The Adjustment Settings for Operators menus do not have tolerance settings for detected overskews
and shift overs. To configure tolerance settings, use the Custom Paper Settings (IMSS).

Table of Contents

Other manuals for Ricoh PRO C7200

Related product manuals