EasyManua.ls Logo

Ricoh PRO C7200 - Solution; Toner refresh procedure

Ricoh PRO C7200
685 pages
To Next Page IconTo Next Page
To Next Page IconTo Next Page
To Previous Page IconTo Previous Page
To Previous Page IconTo Previous Page
Loading...
11.Image Quality Problem: Full Page
603
Solution
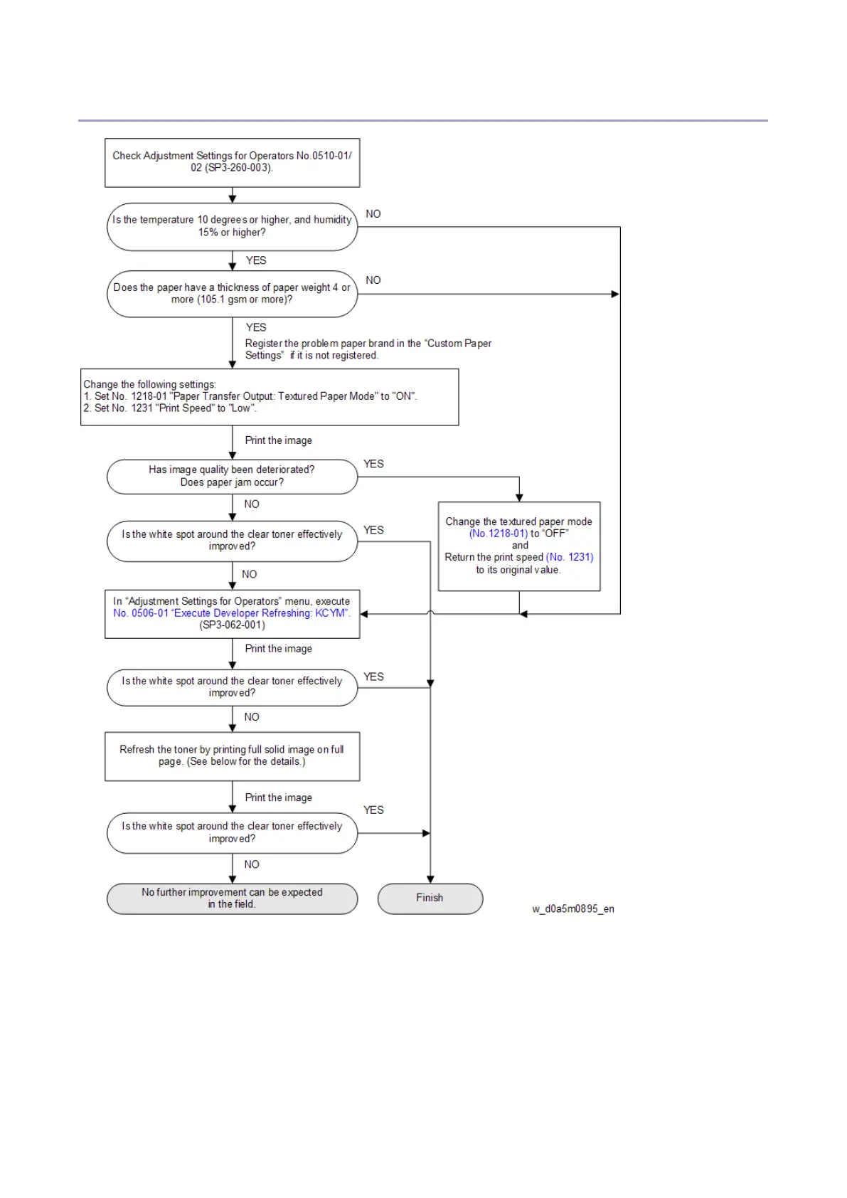
Toner refresh procedure
Example of refreshing the toner of all colors (CMYK)
1. In SP2-109-003 (Test Pattern: Pattern Selection), select "27: Full Dot Pattern".
2. Set SP2-109-008,009 (Test Pattern: Density: 3st, 4st) to "0".
3. Print 30 copies of a duplex 2-page job (60 pages of K and C solid images are output).
4. Change SP2-109-008,009 (Test Pattern: Density: 3st, 4st) back to the default value "15", and

Table of Contents

Other manuals for Ricoh PRO C7200

Related product manuals