EasyManua.ls Logo

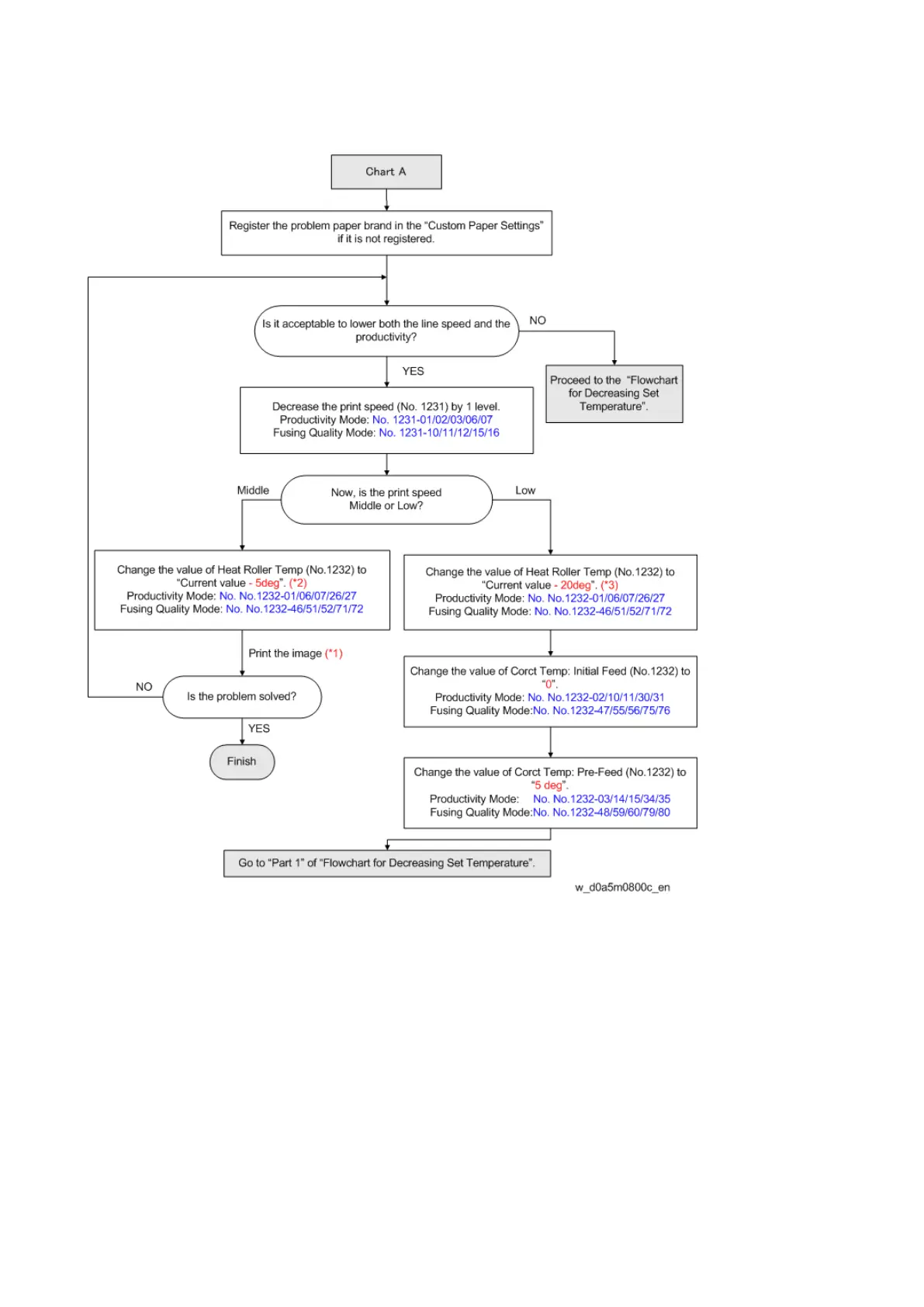
Ricoh PRO C7200 - Chart A

Ricoh PRO C7200
685 pages
To Next Page IconTo Next Page
To Next Page IconTo Next Page
To Previous Page IconTo Previous Page
To Previous Page IconTo Previous Page
Loading...
11.Image Quality Problem: Full Page
634
Chart A

Table of Contents

Other manuals for Ricoh PRO C7200

Related product manuals