EasyManua.ls Logo

Ricoh PRO C7200 - Cleaning the CIS

Ricoh PRO C7200
685 pages
To Next Page IconTo Next Page
To Next Page IconTo Next Page
To Previous Page IconTo Previous Page
To Previous Page IconTo Previous Page
Loading...
3.Troubleshooting: Paper Delivery Problems
423
Overskew/shift over may occur in output paper because:
- The skew detection level is mitigated or skew detection is disabled.
- The shift over detection level is mitigated or shift over detection is disabled.
Adjust the rotary gate position if the skew level is poor. See Adjusting the Rotary Gate
Position.
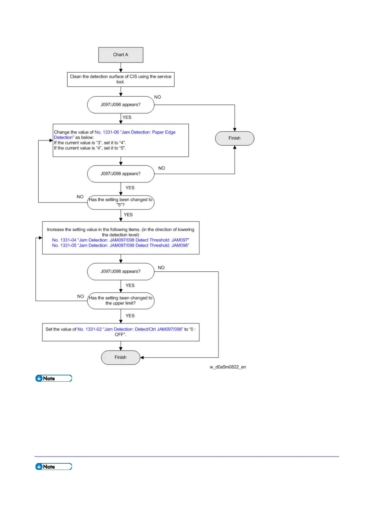
Cleaning the CIS
Be sure to use the supplied cleaning tool for cleaning the CIS. The cleaning tool is also used

Table of Contents

Other manuals for Ricoh PRO C7200

Related product manuals