EasyManua.ls Logo

Ricoh PRO C7200 - Solution

Ricoh PRO C7200
685 pages
To Next Page IconTo Next Page
To Next Page IconTo Next Page
To Previous Page IconTo Previous Page
To Previous Page IconTo Previous Page
Loading...
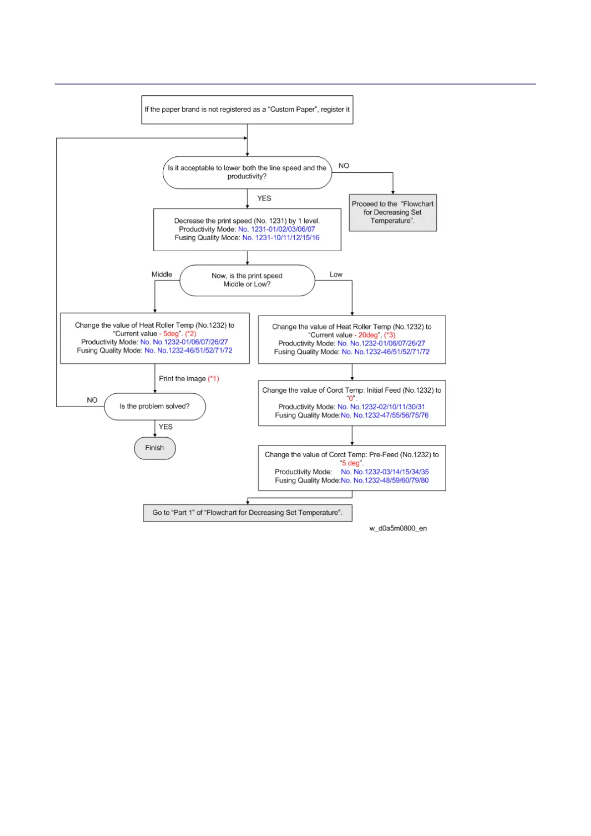
3.Troubleshooting: Paper Delivery Problems
459
Solution

Table of Contents

Other manuals for Ricoh PRO C7200

Related product manuals