EasyManua.ls Logo

Ricoh PRO C7200 - Adjustment of Image Transfer Output; Adjusting the Print Speed

Ricoh PRO C7200
685 pages
To Next Page IconTo Next Page
To Next Page IconTo Next Page
To Previous Page IconTo Previous Page
To Previous Page IconTo Previous Page
Loading...
11.Image Quality Problem: Full Page
650
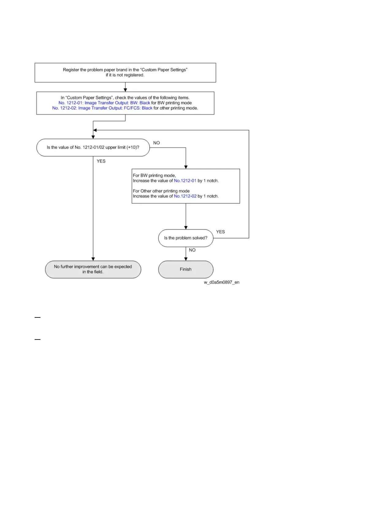
Adjustment of Image Transfer Output
Adjusting the Print Speed
1. Set "No. 1231: Print Speed" to "2: Low".
This reduces the impact that occurs when paper passes by the paper transfer roller.
2. Change the paper grain from long grain (the paper grain is parallel to the feed direction) to short
grain (the paper grain is perpendicular to the feed direction).
This reduces the impact that occurs when paper passes by the paper transfer roller.

Table of Contents

Other manuals for Ricoh PRO C7200

Related product manuals