EasyManua.ls Logo

Ricoh PRO C7200 - Medaka (White Spots)

Ricoh PRO C7200
685 pages
To Next Page IconTo Next Page
To Next Page IconTo Next Page
To Previous Page IconTo Previous Page
To Previous Page IconTo Previous Page
Loading...
10.Image Quality Problem: Spots
589
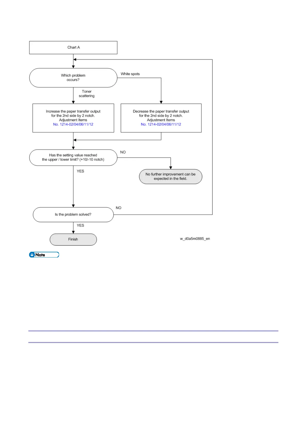
There is a trade-off relationship between white spots and toner scattering. Think of the balance
between two problems, and then decide the final adjustments after you have got a customer’s
agreement.
Toner scattering gets worse when paper transfer current is lowered and improves when it is
raised.
White Spots improve when paper transfer current is lowered and get worse when it is raised.
After taking the above measures, do the color calibration adjustment of the DFE.
Medaka (White Spots)
White sports or short streaks occur at 189 mm interval in the paper feed direction.

Table of Contents

Other manuals for Ricoh PRO C7200

Related product manuals