EasyManua.ls Logo

Saab TankRadar PRO - Advanced Setup

Saab TankRadar PRO
116 pages
Print Icon
To Next Page IconTo Next Page
To Next Page IconTo Next Page
To Previous Page IconTo Previous Page
To Previous Page IconTo Previous Page
Loading...
Saab TankRadar
®
ProPro Display Panel
5-14
Edition 2. Ref. No: 306010E
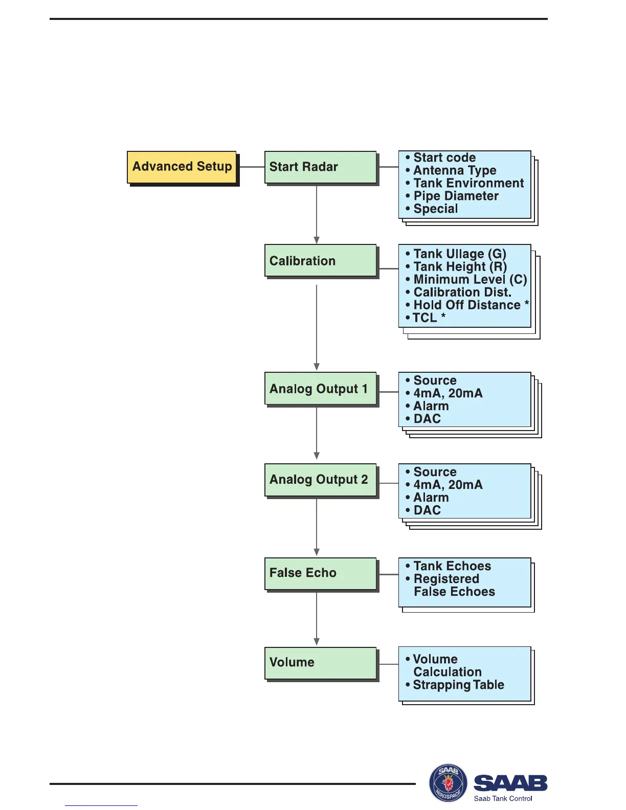
Advanced Setup
Use the Advanced Setup if you want to make a complete con-
figuration of the transmitter:

Other manuals for Saab TankRadar PRO