EasyManua.ls Logo

Saeco Talea Touch - Talea Touch Wiring Diagram

Saeco Talea Touch
60 pages
Print Icon
To Next Page IconTo Next Page
To Next Page IconTo Next Page
To Previous Page IconTo Previous Page
To Previous Page IconTo Previous Page
Loading...
Ideas with Passion
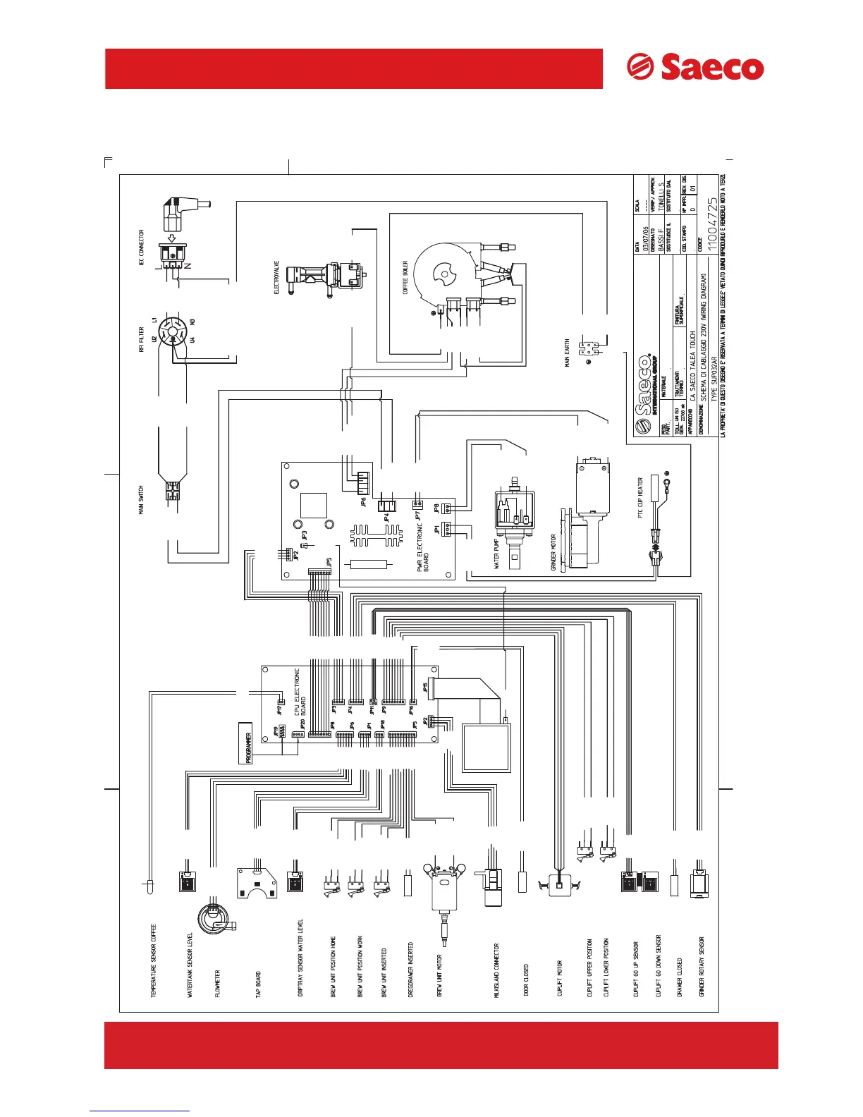
4.1 Wiring diagram
Talea Touch
1/5
TALEA Section 04
REV00 - August 06
BLACK
BLACK
BLACK
BLACK
BLACK
WHITE
BLACK
BLACK
BLACK
BLACK
BLACK
BLACK
BLACK
BLACK
BLACK
BLACK
BLACK
BLACK
YELLOW
RED
RED
GREEN
WHITE
WHITE
BLUE
BLACK
GREEN
RED
FLAT-CABLE
BLACK
BLACK
BLACK
BLACK
BLACK
BLACK
BLACK
BLACK
BLACK
BLACK
BLACK
BLACK
YELLOW
BLACK
RED
BLACK
GREEN
BLACK
BLACK
BLACK
BLACK
WHITE
WHITE
BLACK
RED
GREEN
BLUE
DISPLAY
RED
RED
Y-G
Y-
G
Y-G
Y-G
Y-G
BLACK
BLACK
BLACK
BLACK
BLACK
BLACK
BLACK
BLACK
BLACK
BLACK
BLACK
BLACK
BLACK
BLACK
BLACK
BLACK
BLACK
BLACK
BLACK
BLACK
BLACK
BLACK
BLACK
BLACK
BLACK
BLACK
BLACK
FLAT-CABLE
BLACK
YELLOW
RED
WHITE
BLUE
RED
BLACK
BLACK
BLAC
K
BLACK
BLAC
K
BLACK
YELLOW
BLUE
BLUE
WHITE
YELLOW
BLACK
WHITE
BLUE
BLUE
BLACK
BLUE
YELLOW
BLUE
BLUE
BLUE
BLUE
BLACK
BLACK
Y-G
YELLOW-GREEN
YELLOW-GREEN

Table of Contents

Other manuals for Saeco Talea Touch

Related product manuals