EasyManua.ls Logo

Sanyo PLC-SU20E - Page 37

Sanyo PLC-SU20E
100 pages
Print Icon
To Next Page IconTo Next Page
To Next Page IconTo Next Page
To Previous Page IconTo Previous Page
To Previous Page IconTo Previous Page
Loading...
-37-
Troubleshooting
7
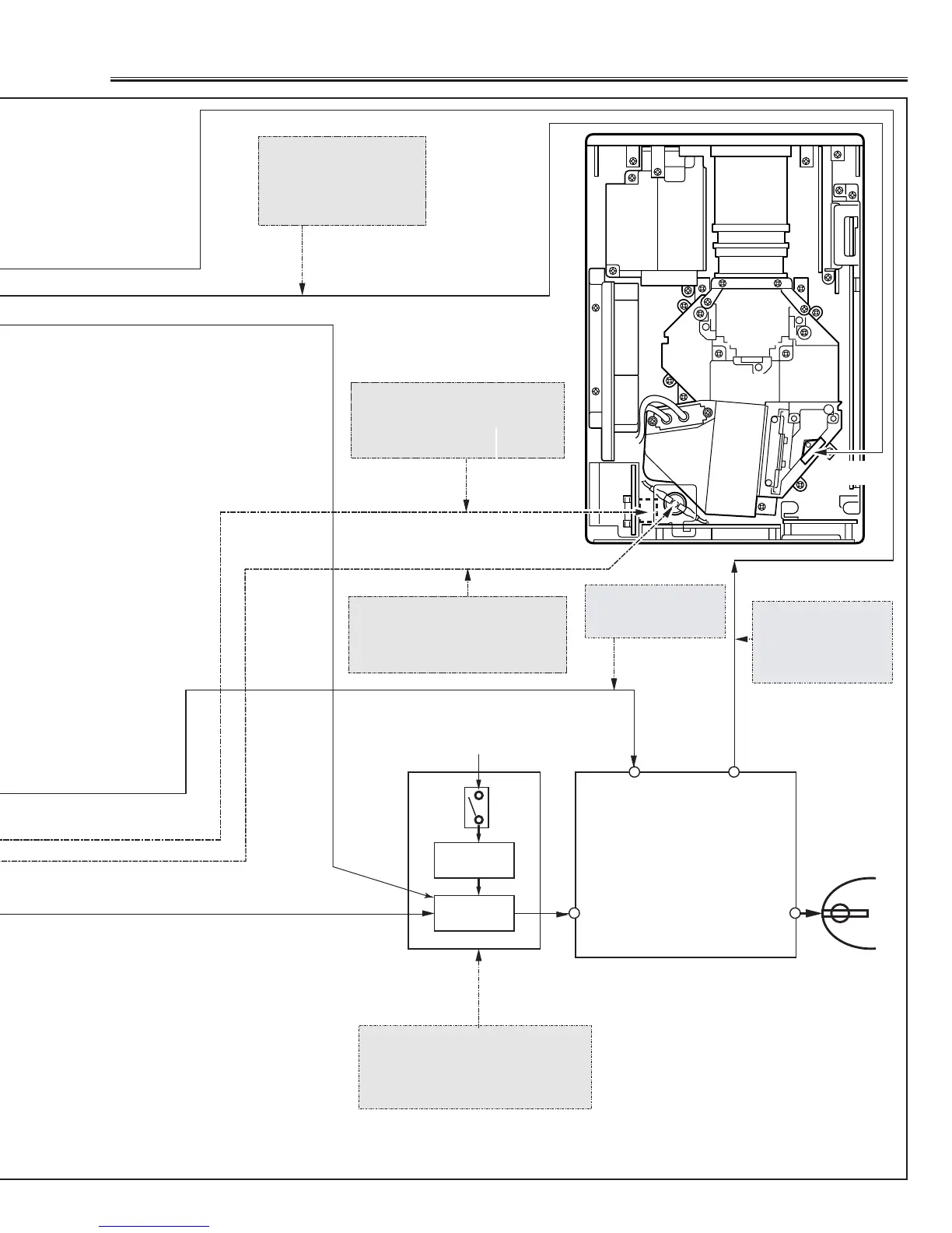
P.F.C.
control
P.F.C.
SW902
SW904
Abnormal temperature detection at the
periphery of optical unit.
SW901
Interlock switch
TSW611
LAMP
CB2
CB2
LAMP.DETLAMP
SW.
When an abnormal
temperature is detected at
the periphery of lamp
driver circuit, the voltage of
this line comes HIGH.
When projector turns on,
LAMP SW signal comes
LOW.
LAMP BALLAST UNIT
Abnormal temperature
detection at the
periphery of P.F.C.
circuit
Check that the thermal switch (TSW611)
is operating.
If temperature at peraiphery of P.F.C.
circuit reaches 90˚C, TSW611 turns on.
TSW611 -- OPEN: Normal
Is thermal switch (SW901)
operating ?
If peripheral temperatures at
the optical unit reaches 85˚C,
the thermal switch turns off.
SW901 -- OPEN: abnormal
Is projection of lamp cover inside
broken or not fitting correctry ?
Check the interlock switch (SW904)
and lamp cover.
SW904 -- OPEN : abnormal
Is thermal switch (SW902) operating ?
If peripheral temperatures at the lamp
house reaches 100˚C, the thermal
switch turns off.
SW902 -- OPEN: abnormal
SW901

Related product manuals