EasyManua.ls Logo

SATO s84ex - Site Survey Mode

SATO s84ex
380 pages
To Next Page IconTo Next Page
To Next Page IconTo Next Page
To Previous Page IconTo Previous Page
To Previous Page IconTo Previous Page
Loading...
4 Operation and Configuration
194
S84-ex/S86-ex Operator Manual
4.2.23
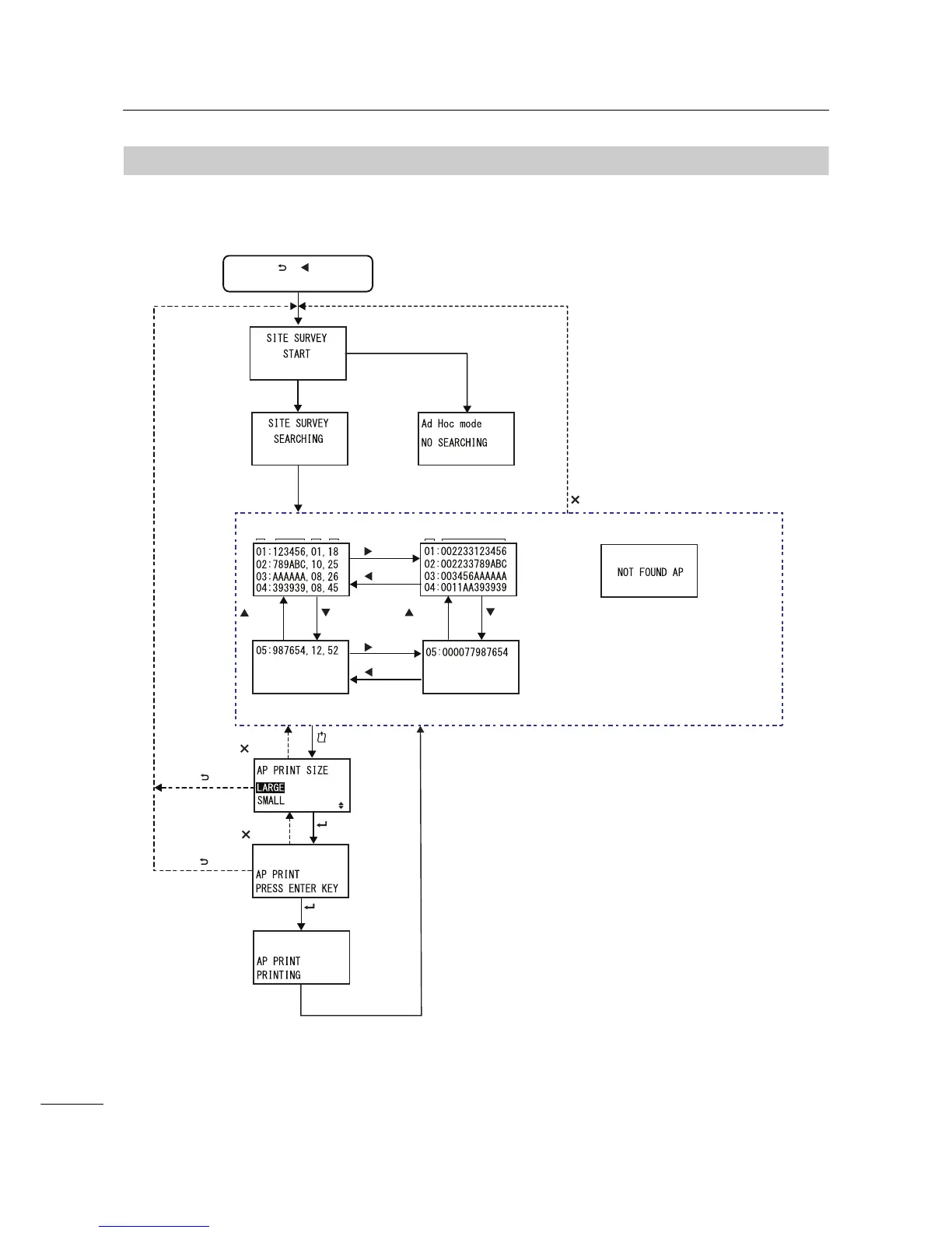
Site Survey Mode
This mode allows you to acquire the information of access points.
The flowchart shows the sequence of the setting screens for the site survey mode. The table describes
each setting screen in detail.
Site survey mode stops when
powered off.
+ +
Power on
Infrastructure is selected
in the WIRELESS MODE
of the WLAN
interface setting.
Site survey mode stops when
powered off.
button
Ad Hoc is selected in the WIRELESS
MODE of the WLAN interface setting.
button
button
button
button
button
(1) The order of field intensity (1 is stronger)
(2) MAC address
(3) MAC address (lower 6 digits)
(4) Used channel
(5) RSSI value [dBm] (absolute value)
button
button
button
button
When AP is not found
button
button
button
button
Print completion
(1)
(1)
(3)
(2)
(4) (5)
* In Site survey mode, the printer prints only one
label. After the print completion or error release, the
printer returns to the list screen.
button
button

Table of Contents

Other manuals for SATO s84ex

Related product manuals