EasyManua.ls Logo

Siemens SPC3 - Page 42

Siemens SPC3
68 pages
Print Icon
To Next Page IconTo Next Page
To Next Page IconTo Next Page
To Previous Page IconTo Previous Page
To Previous Page IconTo Previous Page
Loading...
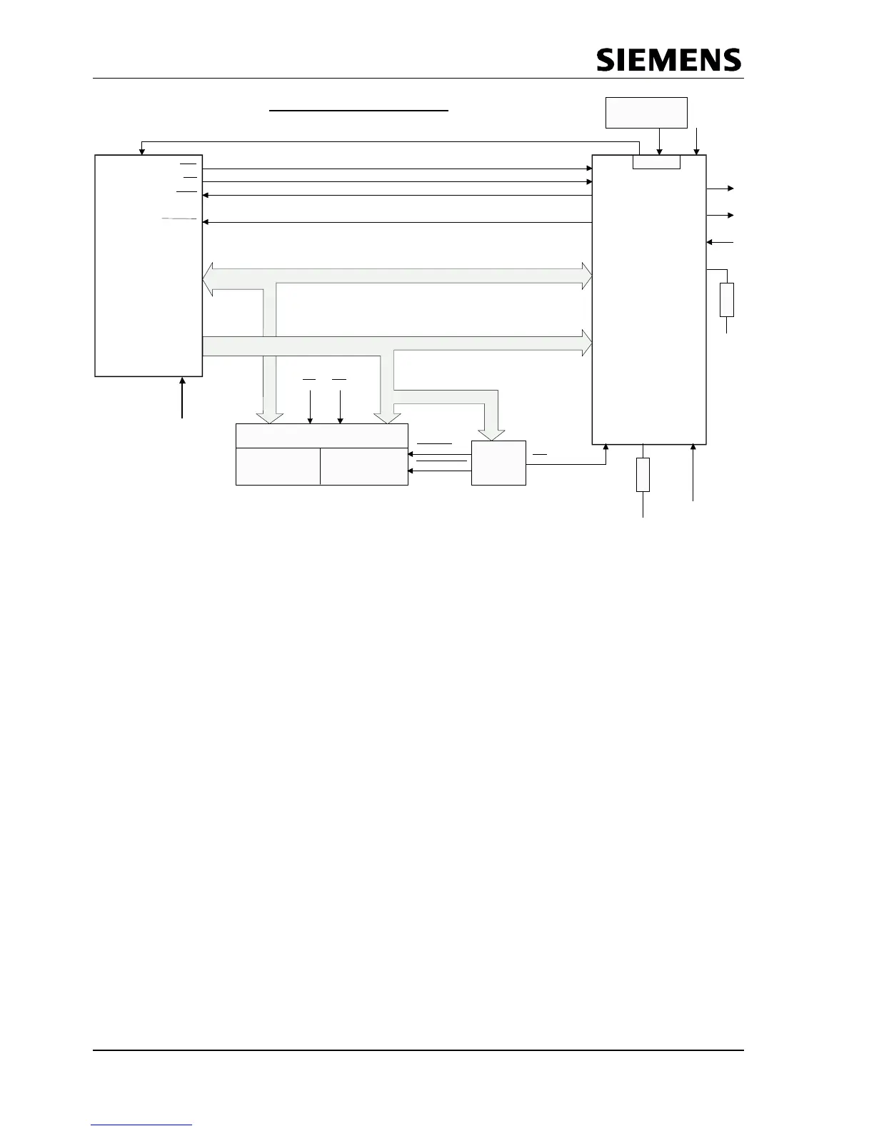
PROFIBUS Interface Center
SPC3
Page 40 V1.3 SPC3 Hardware Description
2003/04 Copyright (C) Siemens AG 2003. All rights reserved.
WR
RD
INTR
READY-
Logic
Clock -Generator
48 MHz
80286
+
Buscontr.
(82288) +
82244
DB
AB
CLK
XWR
XRD
X/INT
XREADY
80286-System (X86-Mode)
3K3
Mode
GND
SPC3
Reset
RTS
TxD
RxD
XCTS
1K
GND
EPROM
64kB
RAM
32kB
Address
Decoder
Reset
SPC3
12/24 MHz
Teiler
:2/4
DIVIDER
AB 23...0
AB 12...1
DB 15...0
DB 7...0
XCS
CS
CSRAM
CSEPROM
Driver, Control-logic
DB
(7..0)
AB
(10..0
)
RD WR

Table of Contents

Related product manuals