EasyManua.ls Logo

SinoGNSS M300 Plus GNSS - Page 28

SinoGNSS M300 Plus GNSS
43 pages
Print Icon
To Next Page IconTo Next Page
To Next Page IconTo Next Page
To Previous Page IconTo Previous Page
To Previous Page IconTo Previous Page
Loading...
M300 Plus GNSS Receiver User Guide
24
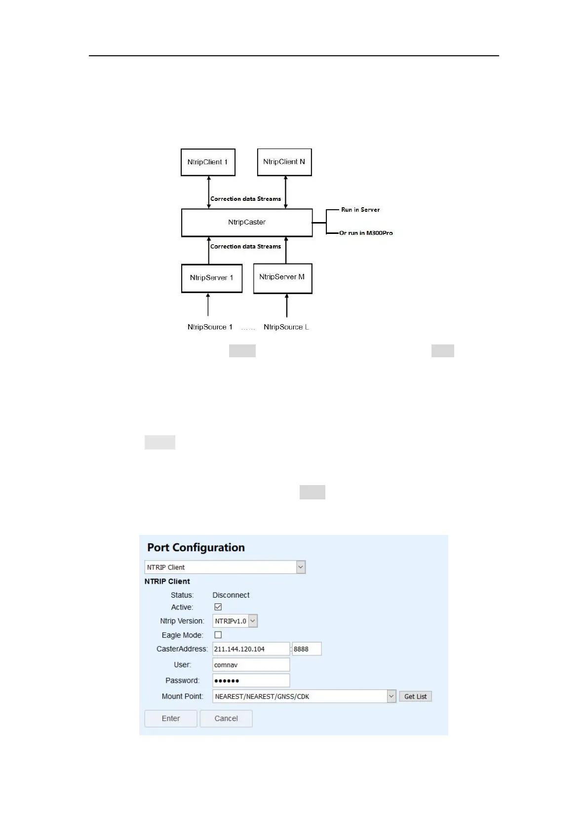
CDC+ software) running in the server. If you have a static IP address, you can use
Ntrip Server and Ntrip Caster of M300Plus simultaneously to create a single
reference station. This mode does not need any software to support, and is very
convenient for using.
Tips: You need to uncheck all Active (Client, Server and Caster), and click Enter button to
disconnect them before you configure this interface.
1. Ntrip Client
Before setting the Ntrip Client, you should configure the receiver as Rover mode.
Enable Active button
Enter IP address, Port, User name and Password of CORS
Click Get List to acquire the Mount Point list
Choose one of mount point and click Enter button, you will receive correction
data from CORS.