EasyManua.ls Logo

Sony HCD-CL3 - Detailed Schematics and IC Information

Sony HCD-CL3
70 pages
Print Icon
To Next Page IconTo Next Page
To Next Page IconTo Next Page
To Previous Page IconTo Previous Page
To Previous Page IconTo Previous Page
Loading...
2626
HCD-CL1/CL3
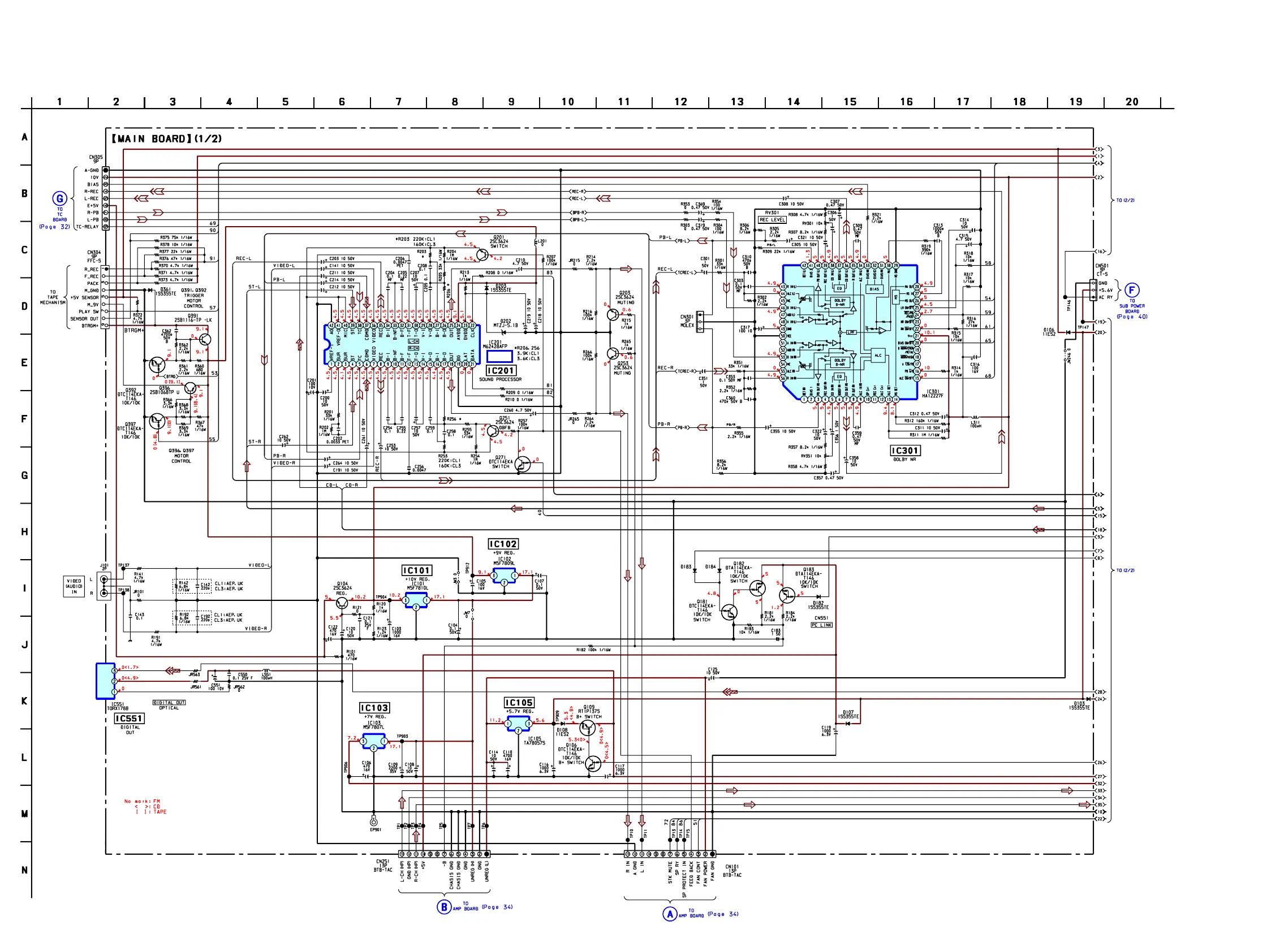
7-4. SCHEMATIC DIAGRAM MAIN SECTION (1/2)
See page 45 for IC Block Diagram.
IC B/D

Related product manuals