EasyManua.ls Logo

Sony HCD-GP7 - Amplifier Section Schematic

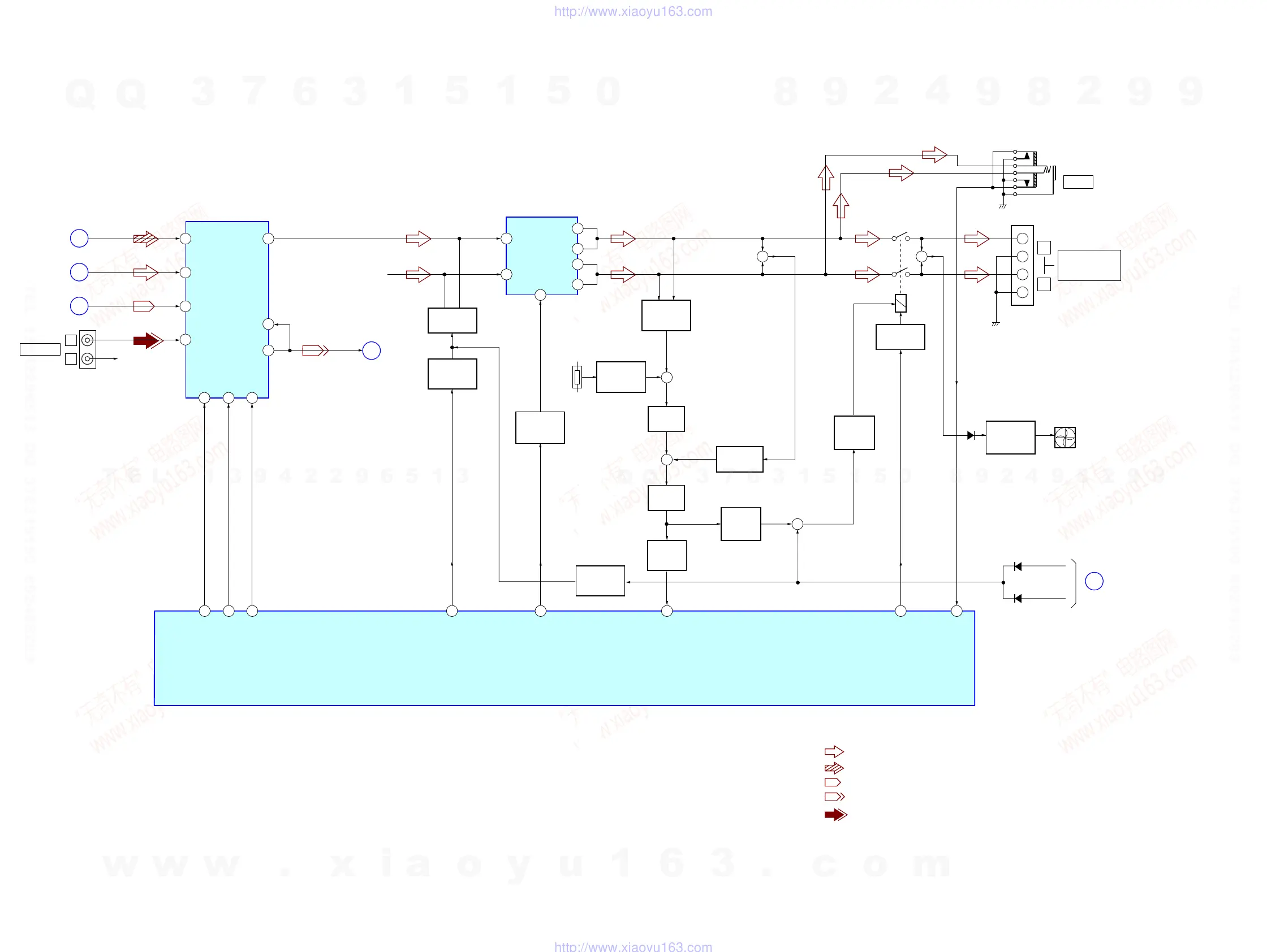
Sony HCD-GP7
62 pages
Print Icon
To Next Page IconTo Next Page
To Next Page IconTo Next Page
To Previous Page IconTo Previous Page
To Previous Page IconTo Previous Page
Loading...
2626
HCD-GP7
— AMP Section —
IC321
POWER AMP
• Signal Path
• R-ch is omitted due to same as L-ch.
: PLAYBACK
: RECORD
: TUNER (FM/AM)
: CD
: MD
IC101
SOUND PROCESSOR
Q121,221
MUTING
Q328
SWITCH
Q333
SWITCH
Q322,323
MUTING
CONTROL
Q324
STANDBY
SWITCH
R-CH
R-CH
REC-L
LCH SELO
LCH OUT
CD LCH
CD L-CH
MD(VIDEO)
TUNER
L-CH
TAPE
PB-L
TUNER LCH
TC LCH
MD LCH
EQ DATA
EQ CLK
J301
L
8481
STK-POWER
LIN-MUT
61
PROTECT
511
13
12
14
1 30
14
10
4
3
12
10
LCH IN
9
87
AMP(EQ) DATA
Q329
PROTECT
SWITCH
+
+
+
D371
D961
AC HI
AC HI
D962
Q122, 222
OVER LOAD
DETECT
+ +
Q321
MUTING
CONTROL
66
FRONT-RELAY
50
HP DET
Q334, 335
DC DETECT
Q325,326
RELAY DRIVE
Q331,332
RELAY
SWITCH
Q330
RELAY
CONTROL
+
+
SPEAKER
IMPEDANCE
USE 6-16
L
R
PHONES
J321
RY801
IC401 (3/4)
SYSTEM CONTROLLER
TM801
D
A
B
C
88
AMP(EQ) CLK
EQ CE
2
86
AMP(EQ) CE
CD
SECTION
TUNER/TAPE
SECTION
TUNER/TAPE
SECTION
TUNER/TAPE
SECTION
E
DISPLAY/POWER SUPPLY
SECTION
Q371,372
FAN MOTOR
DRIVE
THP821
Q327
THERMAL
DETECT
R
FAN
6
5
w
w
w
.
x
i
a
o
y
u
1
6
3
.
c
o
m
Q
Q
3
7
6
3
1
5
1
5
0
9
9
2
8
9
4
2
9
8
T
E
L
1
3
9
4
2
2
9
6
5
1
3
9
9
2
8
9
4
2
9
8
0
5
1
5
1
3
6
7
3
Q
Q
TEL 13942296513 QQ 376315150 892498299
TEL 13942296513 QQ 376315150 892498299
http://www.xiaoyu163.com
http://www.xiaoyu163.com

Related product manuals