EasyManua.ls Logo

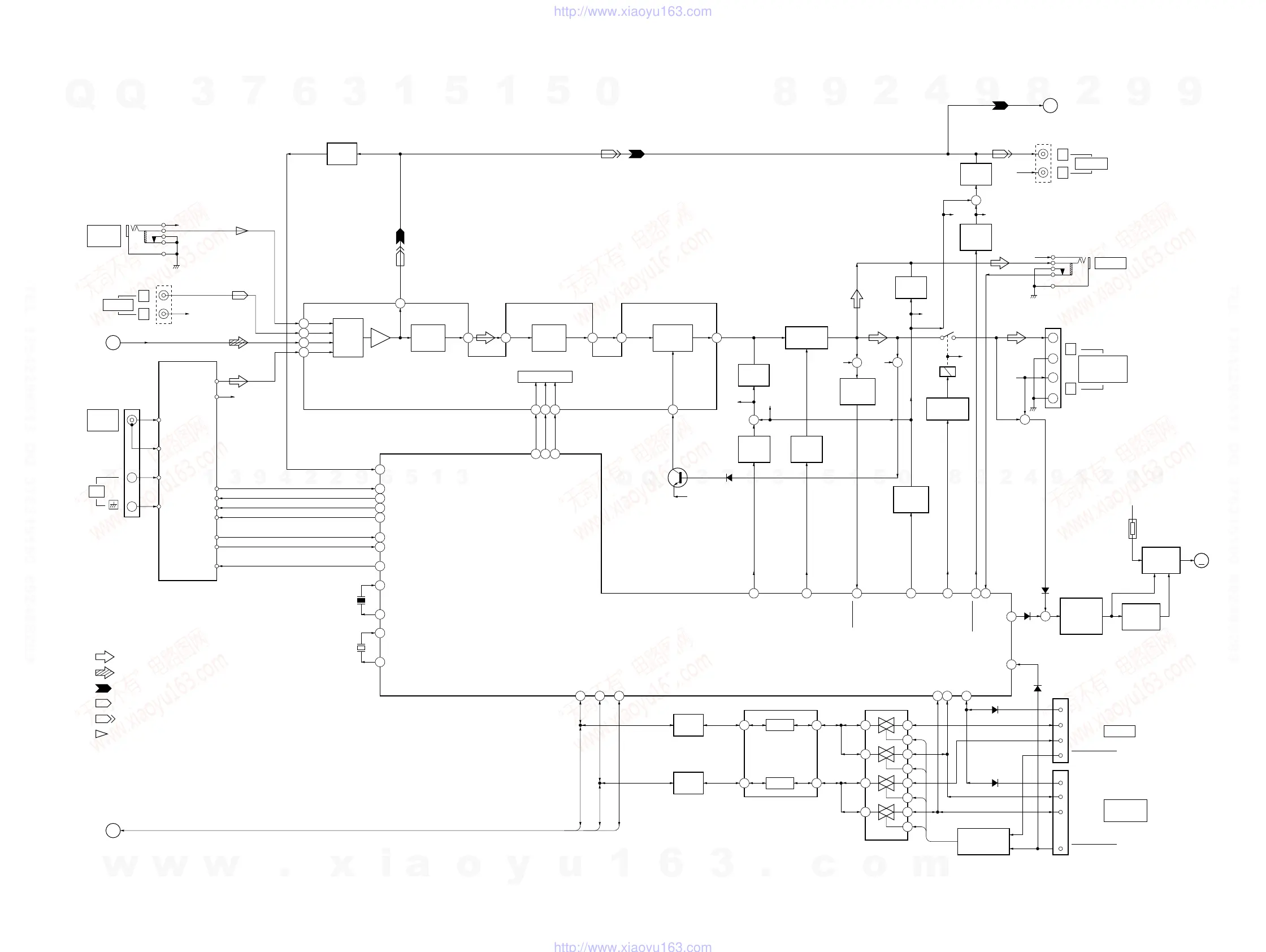
Sony HCD-PX5 - Block Diagram - MAIN Section

Sony HCD-PX5
114 pages
Print Icon
To Next Page IconTo Next Page
To Next Page IconTo Next Page
To Previous Page IconTo Previous Page
To Previous Page IconTo Previous Page
Loading...
5151
HCD-PX5
AM
L
R
TAPE IN
ANALOG
IN
J702
J501
R-CH
R-CH
R-CH
27
36
38
37
39
26
28
25
24
23
22
35
36
X502
32.768MHz
39
38
X503
16MHz
INPUT
SELECT
SWITCH
TONE
CONTROL
CIRCUIT
VOLUME
CONTROL
CIRCUIT
BASS BOOST
CONTROL
CIRCUIT
35
REC
25272829
21 22 20
1 2 100
30
CPU INTERFACE
SYSTEM CONTROLLER
IC506 (1/2)
SIGNAL PATH
: FM
: CD PLAY
: MD REC
: TAPE IN (PLAY)
: TAPE OUT (REC)
: ANALOG IN
F
183 5
VREF
R-CH
D801
INPUT SELECT SWITCH,
TONE CONTROL,
ELECTRICAL VOLUME
IC505
44 3243
POWER AMP
IC801
MUTING
Q805
MUTING
CONTROL
Q512
MUTING
CONTROL
Q513
+
26
R-CH
R-CH
+
R-CH
+
+
R-CH
L
R
SPEAKER
IMPEDANCE
USE 6 16
TM801
L
R
TAPE OUT
PHONES
J502
R-CH
RELAY DRIVE
Q804
45 48 67
63
R-CH
R-CH
R-CH
G
(Page 50)
MUTING
Q501
MUTING
CONTROL
Q511
PROTECT
DETECT
Q802, 803
J701
PC LINC
J503
J703
H
(Page 50)
(Page 50)
BUFFER
Q504
BUFFER
Q503
6
3
7
2
BUFFER
BUFFER
IIC BUS EXTENDER
IC502
IIC BUS SWITCH
IC501
POWER
DATA
DATA
CLK
PCLK INSERTED
POWER
CLK
PC LINK/
KEYBOARD
05
TUNER PACK
FM ANT
GND
AM ANT
GND
L
R
DOUT
DIN
CLK
CE
TUNED
STEREO
MUTE
ST->TA DATA
83 RECLEVEL L
TA->ST DATA
ST CLK
ST CE
ST TUNED
ST STEREO
ST MUTE
92
GEQ DATA
GEQ CLK
GEQ CE
XT1
XT2
X1
X2
IIC HELP
IIC DATA
IIC CLK
PC POWER
15
KB DATA
17
KB CLK
SY
SX
LY
LX
STK MUTE
29
HP MUTE
PROTECT
LINE MUTE
SPK RELAY
REC MUTE
HEADPHONE IN
DATA
CLK
LAT
B-O
LINE
TC
CDMD
ST
T-O V-I V-O B-I OUT
LOUT
IIC DATA, IIC CLK,
IIC HELP
IIC HELP
IIC DATA
IIC CLK
LIN
R-CH
R-CH
6
1
6
5
2
5
COAXIAL
FM 75
Q301
FEED BACK
SWITCH
BUFFER
IC401
RY801
MUTING
CONTROL
Q671, 674
+
+
FAN
51KBD CHK
FAN MOTOR
ON/OFF
CONTROL
Q851, 852
+
D853
D516
D521
D852
FAN+12V
M801
(FAN)
THP851
D522
FAN MOTOR
CONTROL
Q853
IIC BUS SWITCH
CONTROL
Q158 160
FAN MOTOR
DRIVE
Q854
MM
12
13
43
10
9
11
8
12
6
5
1
2
PCLK INSERTED
+
MUTING
Q672
R-ch is omitted due to same as L-ch.
6-3. BLOCK DIAGRAM MAIN Section
w
w
w
.
x
i
a
o
y
u
1
6
3
.
c
o
m
Q
Q
3
7
6
3
1
5
1
5
0
9
9
2
8
9
4
2
9
8
T
E
L
1
3
9
4
2
2
9
6
5
1
3
9
9
2
8
9
4
2
9
8
0
5
1
5
1
3
6
7
3
Q
Q
TEL 13942296513 QQ 376315150 892498299
TEL 13942296513 QQ 376315150 892498299
http://www.xiaoyu163.com
http://www.xiaoyu163.com