EasyManua.ls Logo

Sony HCD-TB10 - Schematic Diagram - AMP;POWER Section

Sony HCD-TB10
56 pages
Print Icon
To Next Page IconTo Next Page
To Next Page IconTo Next Page
To Previous Page IconTo Previous Page
To Previous Page IconTo Previous Page
Loading...
3131
HCD-TB10
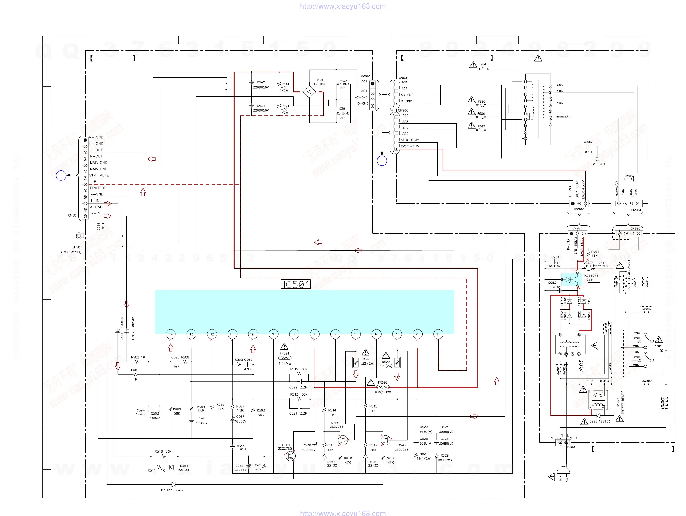
6-11. Schematic Diagram – AMP/POWER Section –
0
0
0.6
0
0
0
34.9
0
0
0
0
36.3
-36.2
4.9
34.9
4.3
0
0
9.7
0
0
9.7
5.7
0.7
0.1
8.9
CH2 IN
CH2 NF
ST-BY
STK403-070
+PRE
GND
CH1 IN
CH1 NF
SUB
CH1OUT(+)
CH1OUT(-)
CH2OUT(+)
CH2OUT(-)
POWER TRANS
T901
-VCC
+VCC
SUB-TRANS
T902
P-AMP BOARD
POWER AMP
2.2K
2.2K
MUTE
OVER
LOAD
DETECTOR
OVER
LOAD
DETECTOR
POWER TRANSFORMER BOARD
RELAY
DRIVER
3300
IC901
+5.6V REG
SUB TRANSFORMER BOARD
E
TO
MAIN
BOARD
(3/4)
CN402
F
TO
MAIN
BOARD
(3/4)
CN401
(Page 26)
6.3A/250V
6.3A/250V
3.15A/250V
2A/250V
AEP,UK,
MX,KR
AEP,
UK,
MX,
KR
AEP,UK,
MX,KR
AEP,UK,MX,KR
AEP,UK,MX,KR
AEP,UK,
MX,KR
AEP,UK,MX,KR
E,TW
E,TW
E,TW
E,TW
E,TW
AEP,UK,MX,KR
E,TW
VOLTAGE
SELECTOR
E,TW
AEP,UK,
MX,KR
12
A
B
C
D
E
F
G
H
I
J
K
3456789101112131415
w
w
w
.
x
i
a
o
y
u
1
6
3
.
c
o
m
Q
Q
3
7
6
3
1
5
1
5
0
9
9
2
8
9
4
2
9
8
T
E
L
1
3
9
4
2
2
9
6
5
1
3
9
9
2
8
9
4
2
9
8
0
5
1
5
1
3
6
7
3
Q
Q
TEL 13942296513 QQ 376315150 892498299
TEL 13942296513 QQ 376315150 892498299
http://www.xiaoyu163.com
http://www.xiaoyu163.com

Related product manuals