EasyManua.ls Logo

Sony HCD-VX33 - Page 27

Sony HCD-VX33
74 pages
Print Icon
To Next Page IconTo Next Page
To Next Page IconTo Next Page
To Previous Page IconTo Previous Page
To Previous Page IconTo Previous Page
Loading...
HCD-VX33
2727
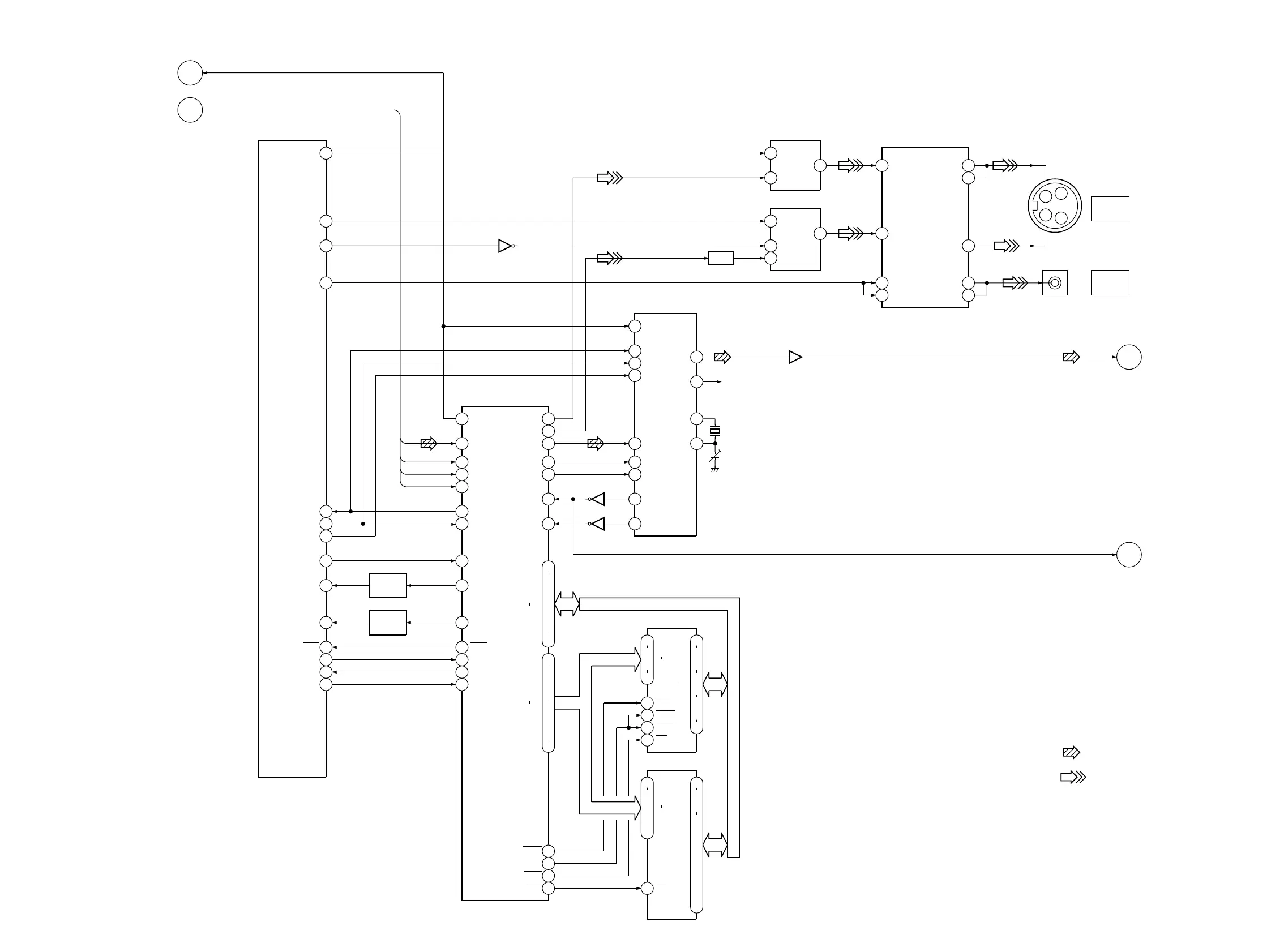
VIDEO CD SECTION
CD MECHA CONT
IC502(2/2)
3RESOLUTION
4
CHROMA LEVEL
26
BGP
32
DATA1 I
31
DATA1 O
22
DF LATH
33
CLK1
25H SYNC
BUFFER
Q501
20
HINT
45V SYNC
BUFFER
Q502
21
HSEL
23
HRDY
24
RESET
65V MUTE
HD OUT
112
HD IN
119
HCK
111
H SYNC
101
V SYNC
93
HINT
114
HSEL
121
HRDY
113
RESET
60
CD DATA
4
CD BCK
3
CD LRCK
5
CD C2PO
6
MPEG VIDEO/AUDIO DEC
VIDEO SIGNAL PROC
IC505
MD
9
MC
8
ML
7
DATA
18
BCK
17
LRCK
19
384FSO
20
MCKO
4
110
DA DATA
11
DA BCK
86
DA XCLK
106
VCK
75
C OUT
DIGITAL FILTER
D/A CONV
IC509
108
DA LRCK
IC104
IC504
27MHz
RSTB
10
14
V OUT L
11
V OUT R
1
XT1
24
XT2
L.P.F
IC101
R-CH
X503
27MHz
D
MAIN
SECTION
(Page 26)
L-CH
C
CD
SECTION
(Page 25)
384FS
L.P.F
VIN
1
BGP
5
6
VOUT
C AMP
IC302
TINT
8
VIN
10
CCT
5
1VOUT
Y AMP
IC303
69
Y OUT
B
CD
SECTION
(Page 25)
CD DATA/CD BCK/CD LRCK/C2PO
E
CD
SECTION
(Page 25)
DEVIDE RST
DEVICE RST
77
S VIDEO
OUT
J301
4
3
2
1
Y IN
2
C IN
7
MUTE A
1
MUTE B
8
VIDEO AMP
IC303
15Y OUT1
9
C OUT
12MIX OUT1
11MIX OUT2
14Y OUT2
VIDEO
OUT
J302
: VIDEO
Signal Path
: CD
MD0
MD15
54
52
50
48
.
46
58
56
.
.
44
17
19
21
.
23
.
10
15
.
29
.
.
MA0
MA10
16
19
22
26
.
DQ1
DQ16
A0
A8
RAS
14
UCAS
28
LCAS
29
WE
13
DRAM
IC507
DQ1
DQ16
A0
A8
CE
22
MICRO ROM
IC506
12
5
27
.
26
23
.
.
17
21
25
.
4
.
13
15
.
28
29
3
.
.
2
30
.
.
.
42
RAS0
40
CAS
38
MWE
37
MCE
11 10
IC301
C
Y
7
10
31
.
34
.
2
5
.
36
34
16

Related product manuals