EasyManua.ls Logo

ST STEVAL-WBC2TX50 - Uart; UART Configuration; Firmware Update Without GUI; Figure 13. Bootloader Start

ST STEVAL-WBC2TX50
84 pages
Print Icon
To Next Page IconTo Next Page
To Next Page IconTo Next Page
To Previous Page IconTo Previous Page
To Previous Page IconTo Previous Page
Loading...
4.15 UART
STWBC2 is intended to be operated independently that is, without being interfaced with a host system. For
development purposes, there might be a need to access the device for the runtime diagnostics and configuration.
This is done primarily by the STSW-WBC2STUDIO software, which is described in Section 5: Graphical user
interface (GUI) of this document.
For the purpose of mass production, the user may either use the STM32Cube Programmer, or implement the
UART approach described in the following chapters to program the devices.
In case of STLINK usage, its UART interface is used, but any generic UART (supporting the configuration
described later) can be used as well.
Note: It is necessary to manually calibrate the device after the first power-up.
4.15.1 UART configuration
Rate: 115200 bps
Data bits: 8 b
Parity: None
Stop bits: 1 b
4.15.2 Firmware update without GUI
This approach aims to simplify mass production by automating the device loading. UART commands are used for
programming.
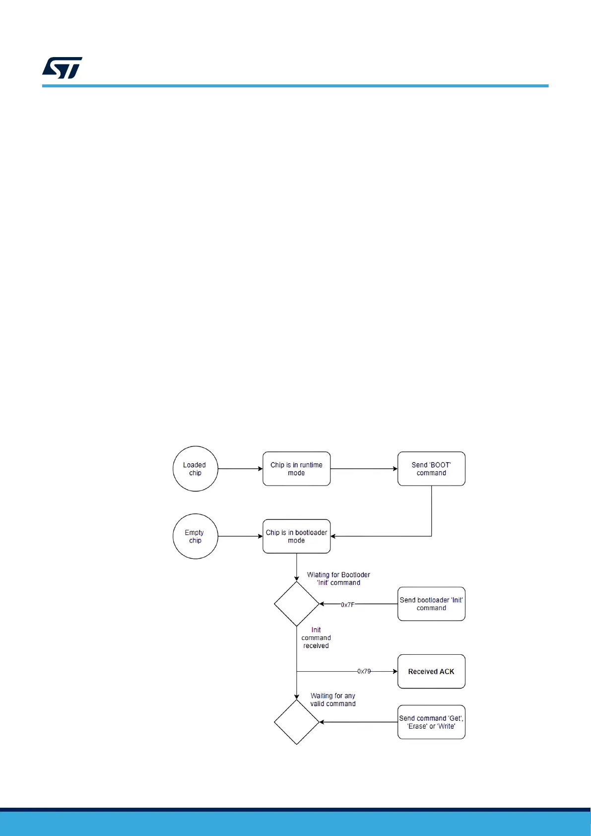
For already loaded devices, it is necessary to switch to a bootloader mode first. Empty devices switch to the
bootloader mode automatically.
When in bootloader mode, the NVM can be erased and loaded. The bootloader and its use are described in detail
in the USART protocol used in the STM32 bootloader application note for STM32 microcontrollers.
Figure 13. Bootloader start
UM3231
Device description and operation
UM3231 - Rev 1
page 20/84

Table of Contents

Related product manuals