EasyManua.ls Logo

ST STEVAL-WBC2TX50 - Recommended Flow of Prototyping and Production; Protection Tuning; Foreign Object Detection; Static OVP

ST STEVAL-WBC2TX50
84 pages
Print Icon
To Next Page IconTo Next Page
To Next Page IconTo Next Page
To Previous Page IconTo Previous Page
To Previous Page IconTo Previous Page
Loading...
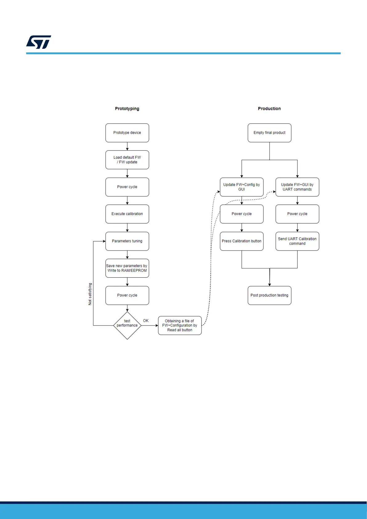
5.6.5 Recommended flow of prototyping and production
Recommended flow of generating and usage of the FW+Configuration file for mass production.
Figure 28. Test points
5.7 Protection tuning
The STEVAL-WBC2TX50 firmware features several tunable protections. The tuning is done with the support from
GUI. A strategy for tuning these protections is described in the separate application note.
5.7.1 Foreign object detection
Power balance FOD compares power transmitted to power received, reported to the Tx by Rx via RPP packets. It
then determines whether a foreign object is present based on the difference between those two values. FOD
tuning is necessary for optimal performance.
5.7.2 Static OVP
Protects the power receiver from excessive VRECT voltage. It estimates the VRECT voltage based on the
operational parameters of the transmitter (ring, bridge voltage, current).
UM3231
Graphical user interface (GUI)
UM3231 - Rev 1
page 42/84

Table of Contents

Related product manuals