EasyManua.ls Logo

ST X-CUBE-SBSFU - Asymmetric Verification & Symmetric Encryption

ST X-CUBE-SBSFU
94 pages
Print Icon
To Next Page IconTo Next Page
To Next Page IconTo Next Page
To Previous Page IconTo Previous Page
To Previous Page IconTo Previous Page
Loading...
Cryptographic schemes handling UM2262
72/94 UM2262 Rev 6
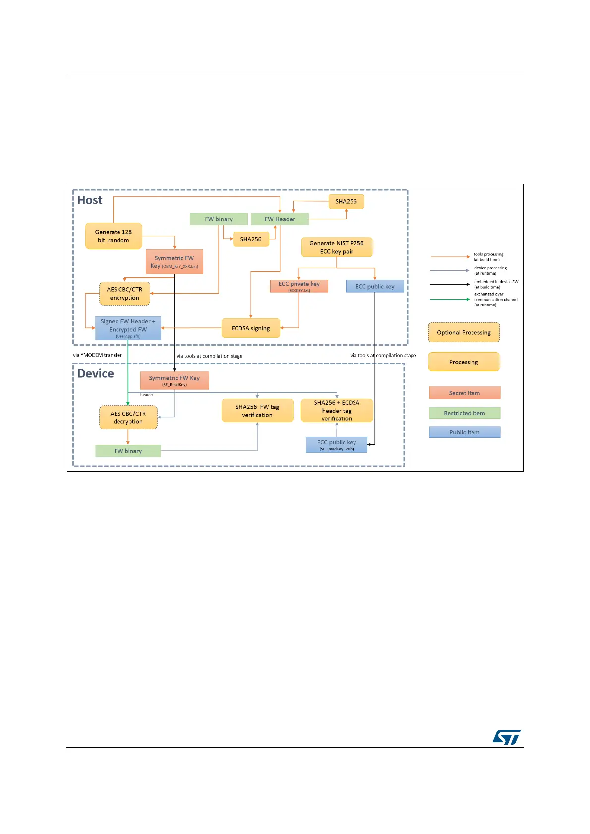
D.2 Asymmetric verification and symmetric encryption schemes
These schemes (SECBOOT_ECCDSA_WITH_AES128_CBC_SHA256,
SECBOOT_ECCDSA_WITH_AES128_CTR_SHA256,
SECBOOT_ECCDSA_WITHOUT_ENCRYPT_SHA256) are implemented for firmware
decryption and verification as illustrated in
Figure 39.
Figure 39. Asymmetric verification and symmetric encryption

Table of Contents

Related product manuals