EasyManua.ls Logo

stellar labs 5521 - Electrical Wiring Diagram

Default Icon
43 pages
Print Icon
To Next Page IconTo Next Page
To Next Page IconTo Next Page
To Previous Page IconTo Previous Page
To Previous Page IconTo Previous Page
Loading...
Page 10 | Stellar
®
5521 Telescopic Crane Owners Manual
+
-
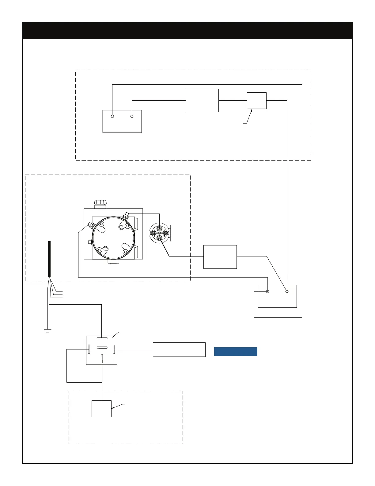
FUSE 200 AMP
(STELLAR SUPPLIED)
UNDERHOOD
TRUCK BATTERY
MASTER
200 AMP
AUX BATTERY
-
+
CRANE
COMPARTMENT
CAB OR CRANE
10 AMP
POWER
SWITCH
NOTE:
MINIMUM WIRE
SIZE - 2 GA
LOCATE AUX BATTERY AS
CLOSE TO CRANE AS POSSIBLE
SWITCH
(NOT SUPPLIED)
POWER SOURCE FOR
RADIO REMOTE
FUSE 200 AMP
(STELLAR SUPPLIED)
OPTION WIRES
POWER
GROUND
CRANE
HARNESS
POWER
UNIT
SOLENOID
-
+
RELAY
Operating the crane without
the truck engine running could allow the truck
battery to be discharged below levels required
for starter cranking power.
SAFETY BRAKE
87A
30
86
85
87
NOTICE
Wiring Diagram (Electrical Version)

Related product manuals