EasyManua.ls Logo

Stulz CyberCool - 3.8.3 Cooling system GE

Stulz CyberCool
62 pages
Print Icon
To Next Page IconTo Next Page
To Next Page IconTo Next Page
To Previous Page IconTo Previous Page
To Previous Page IconTo Previous Page
Loading...
20
TT
TSL
EN/09.2017/G44  © STULZ GmbH – all rights reserved
cybercool indoor chiller original instructions
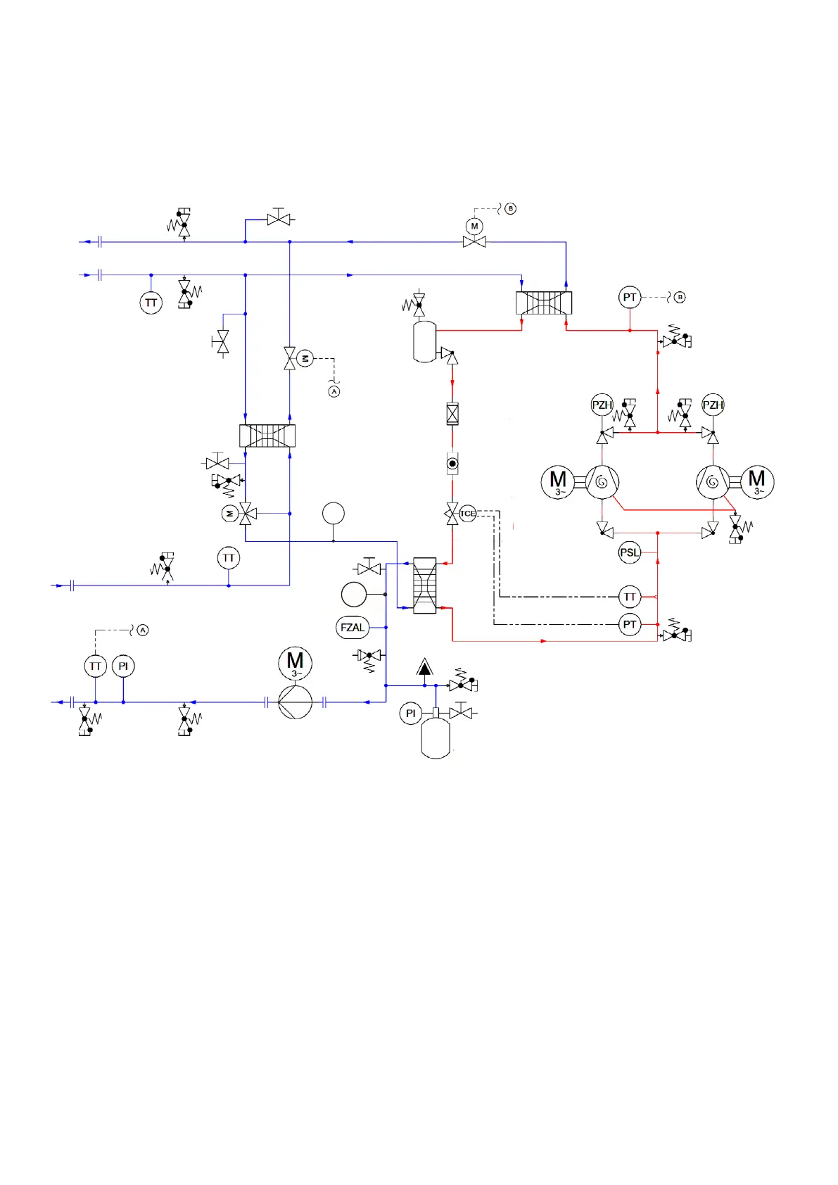
3.8.3 Cooling system GE
Compressor
Condenser
Evaporator
Expansion tank
Pump
Cooling medium
Chilled water
Liquid receiver
Heat exchanger
for free cooling

Related product manuals